HOME   LIST
‹–   –›

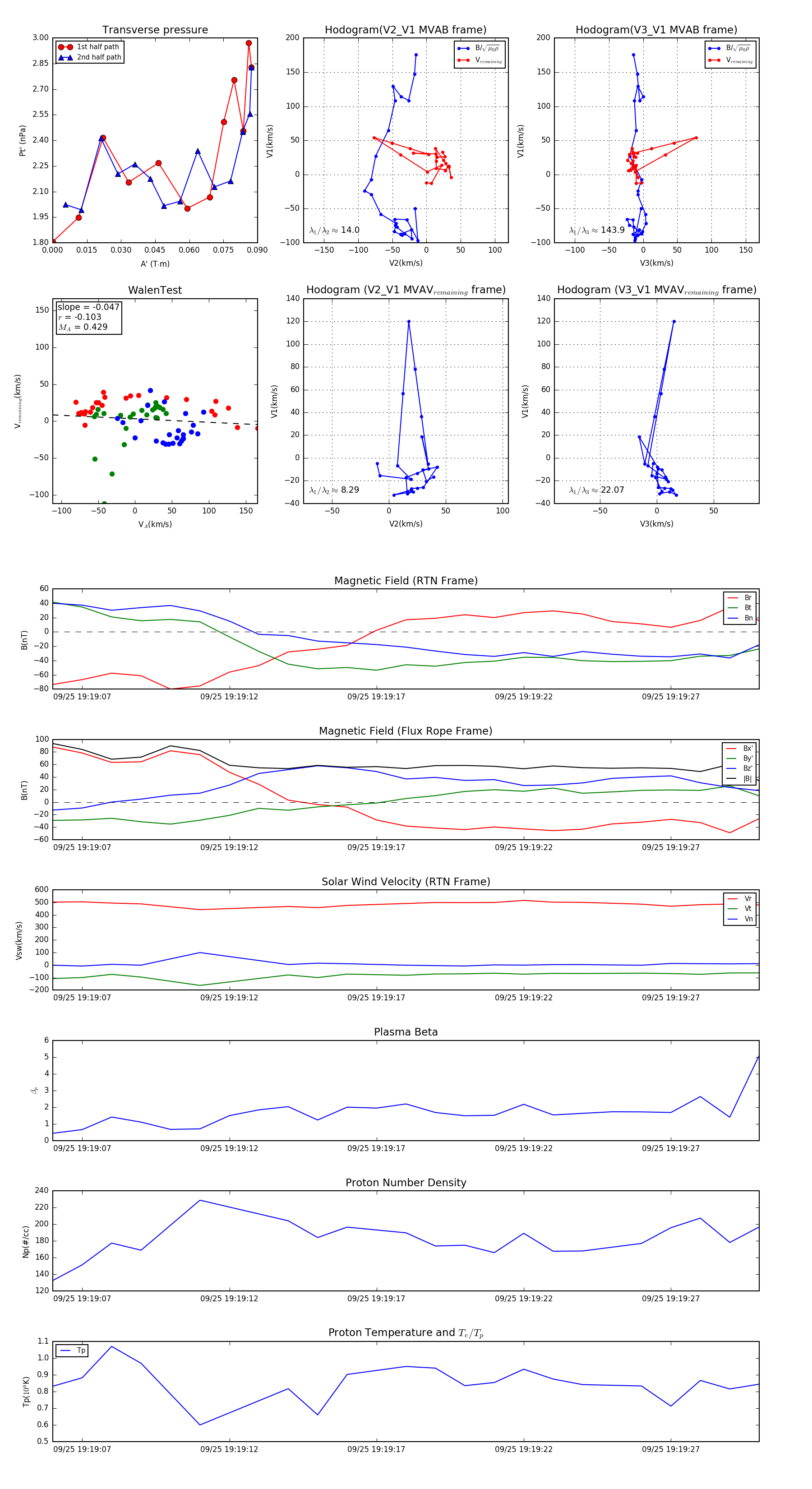
Flux Rope in 2023

Flux Rope Event 2023-09-25 19:19:06 ~ 2023-09-25 19:19:30 (25 seconds)


plot