HOME   LIST
‹–   –›

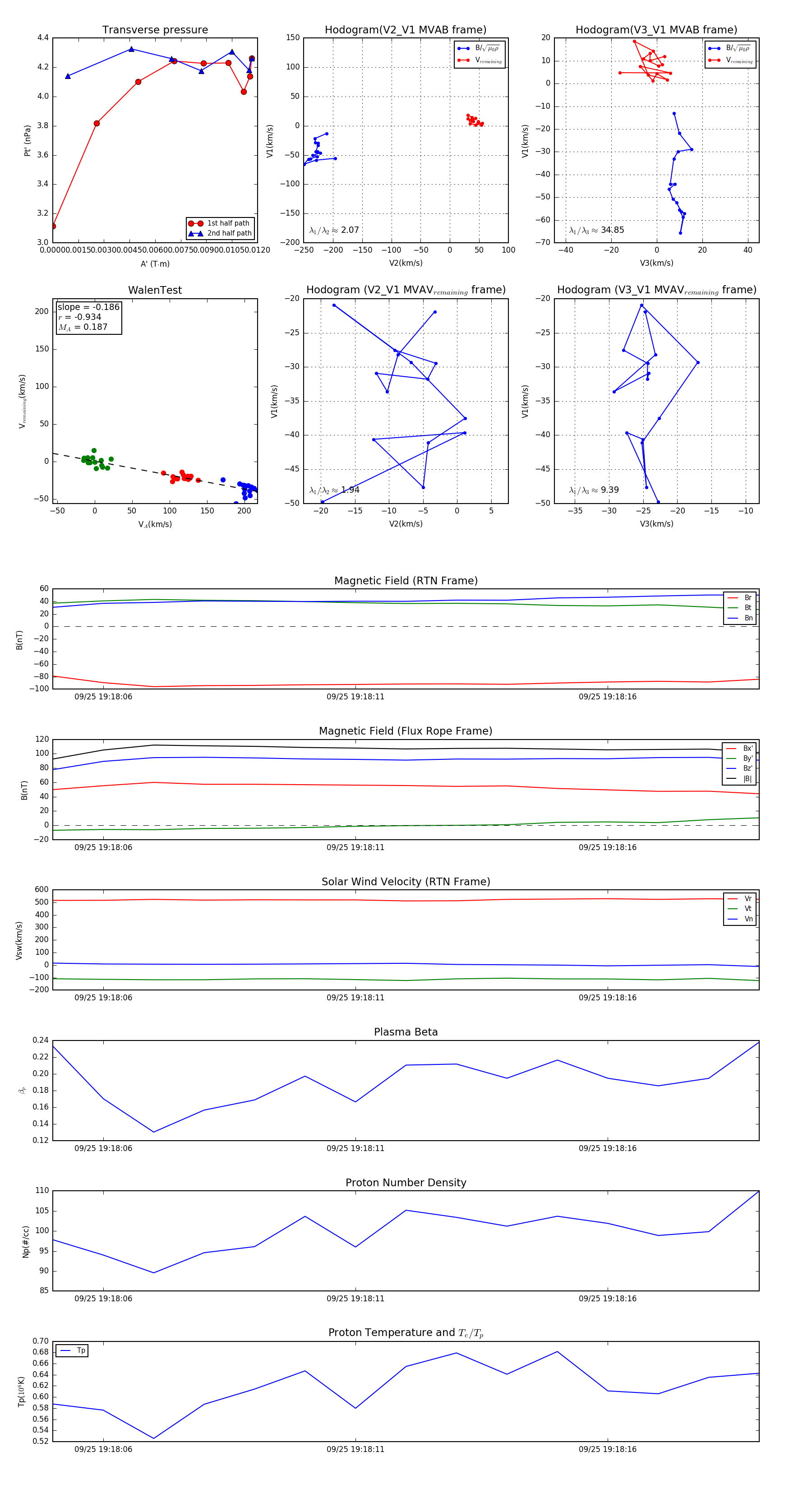
Flux Rope in 2023

Flux Rope Event 2023-09-25 19:18:05 ~ 2023-09-25 19:18:19 (15 seconds)


plot