HOME   LIST
‹–   –›

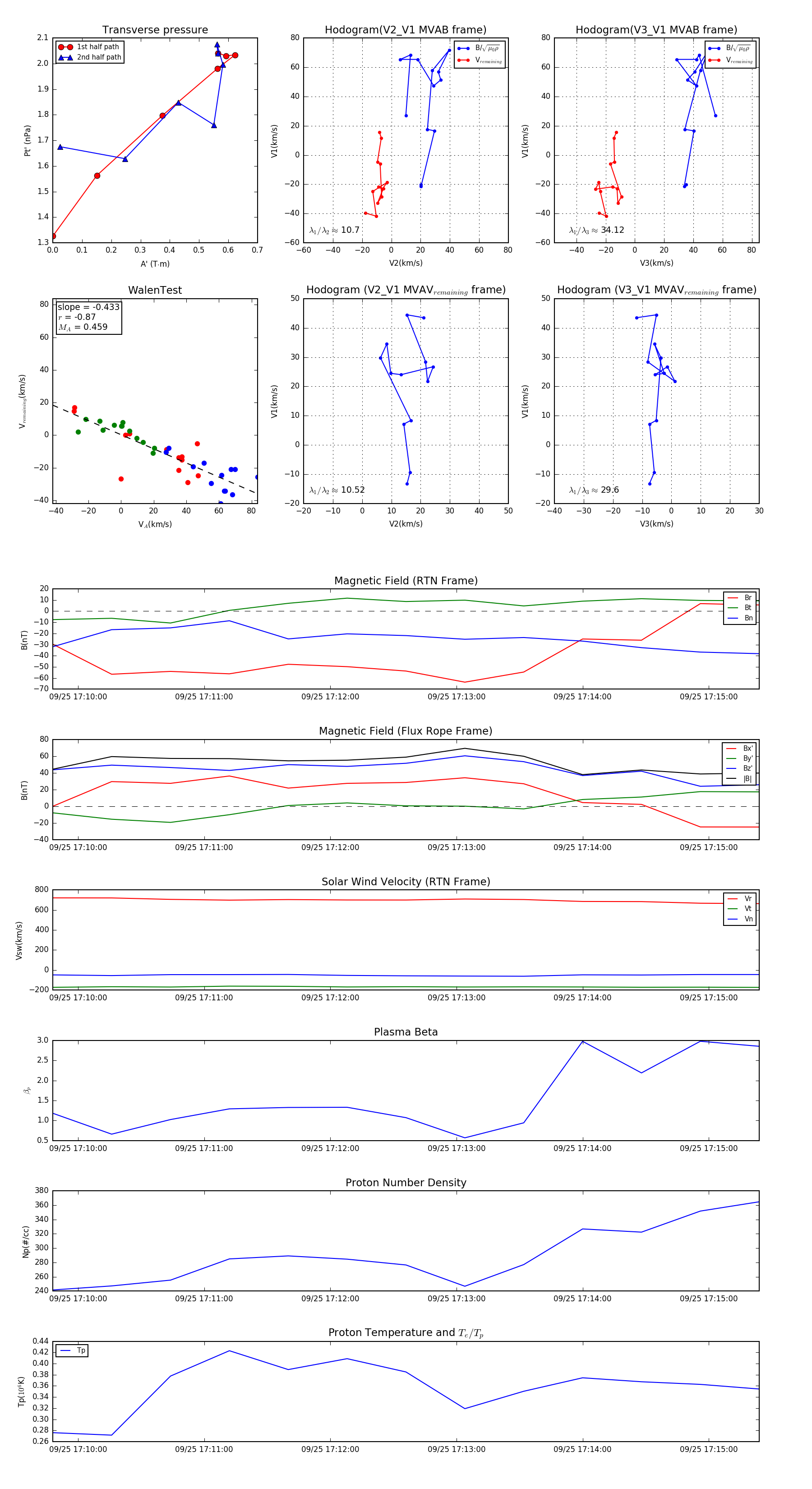
Flux Rope in 2023

Flux Rope Event 2023-09-25 17:09:48 ~ 2023-09-25 17:15:24 (337 seconds)


plot