HOME   LIST
‹–   –›

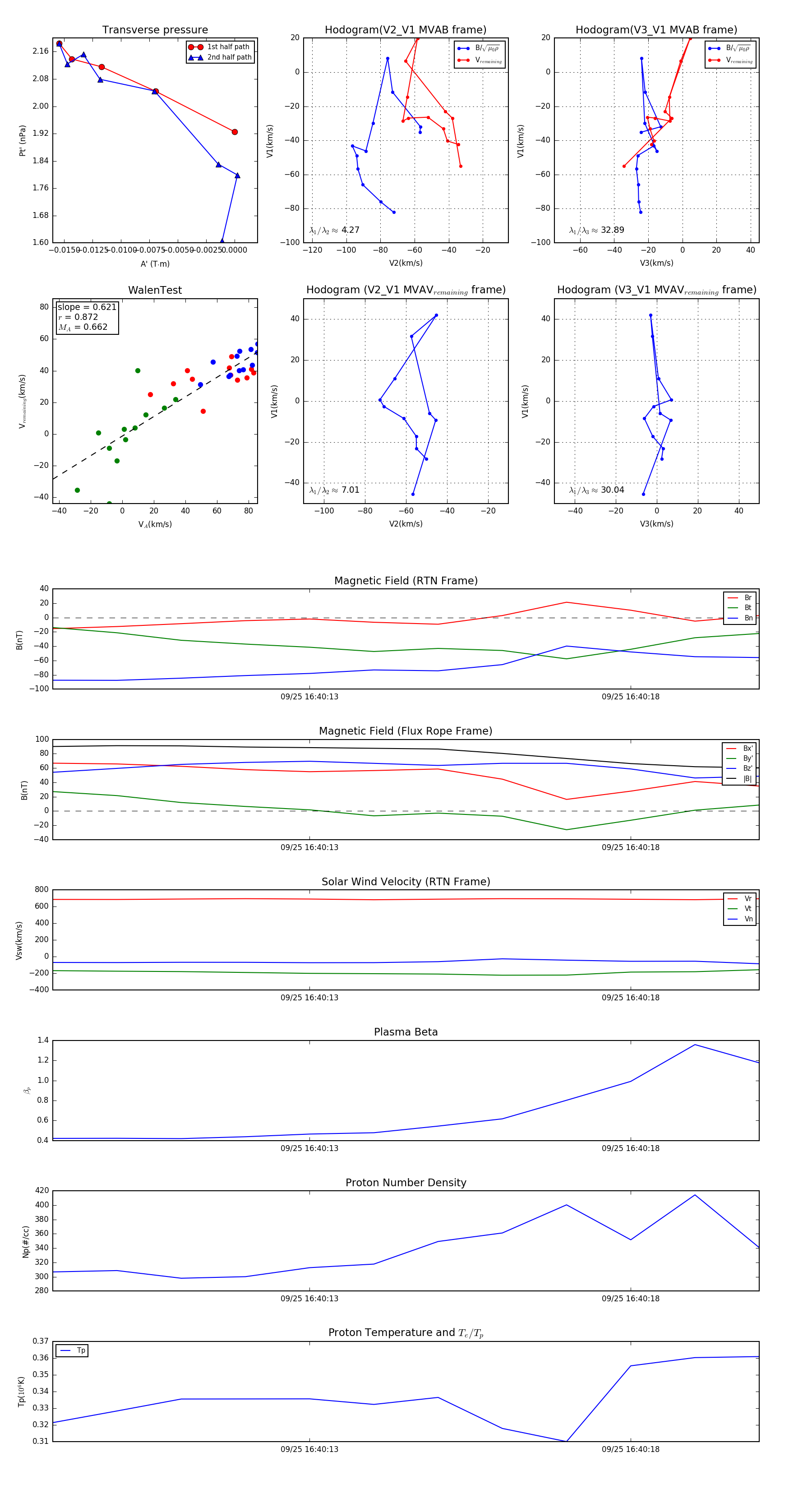
Flux Rope in 2023

Flux Rope Event 2023-09-25 16:40:09 ~ 2023-09-25 16:40:20 (12 seconds)


plot