HOME   LIST
‹–   –›

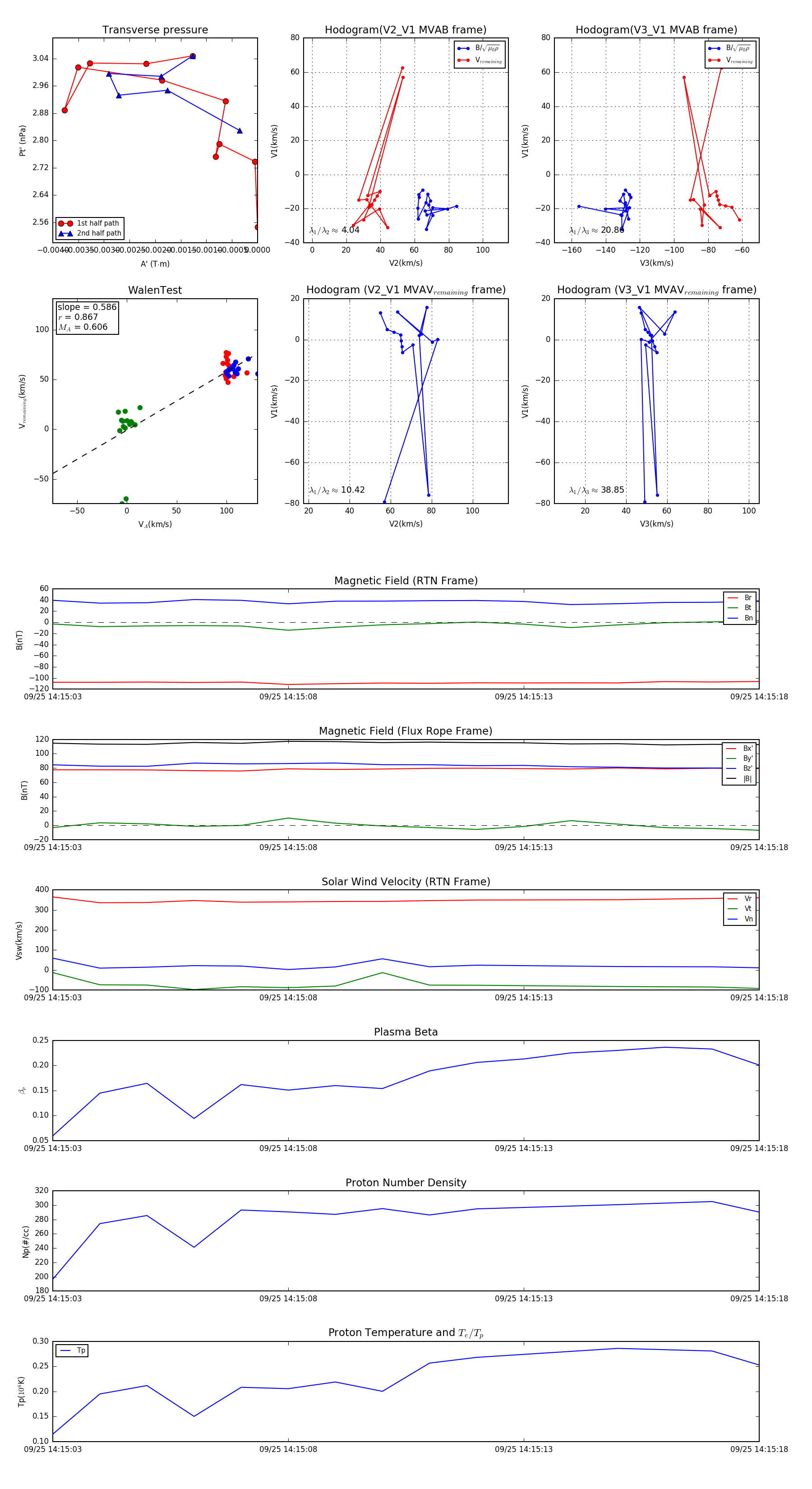
Flux Rope in 2023

Flux Rope Event 2023-09-25 14:15:03 ~ 2023-09-25 14:15:18 (16 seconds)


plot