HOME   LIST
‹–   –›

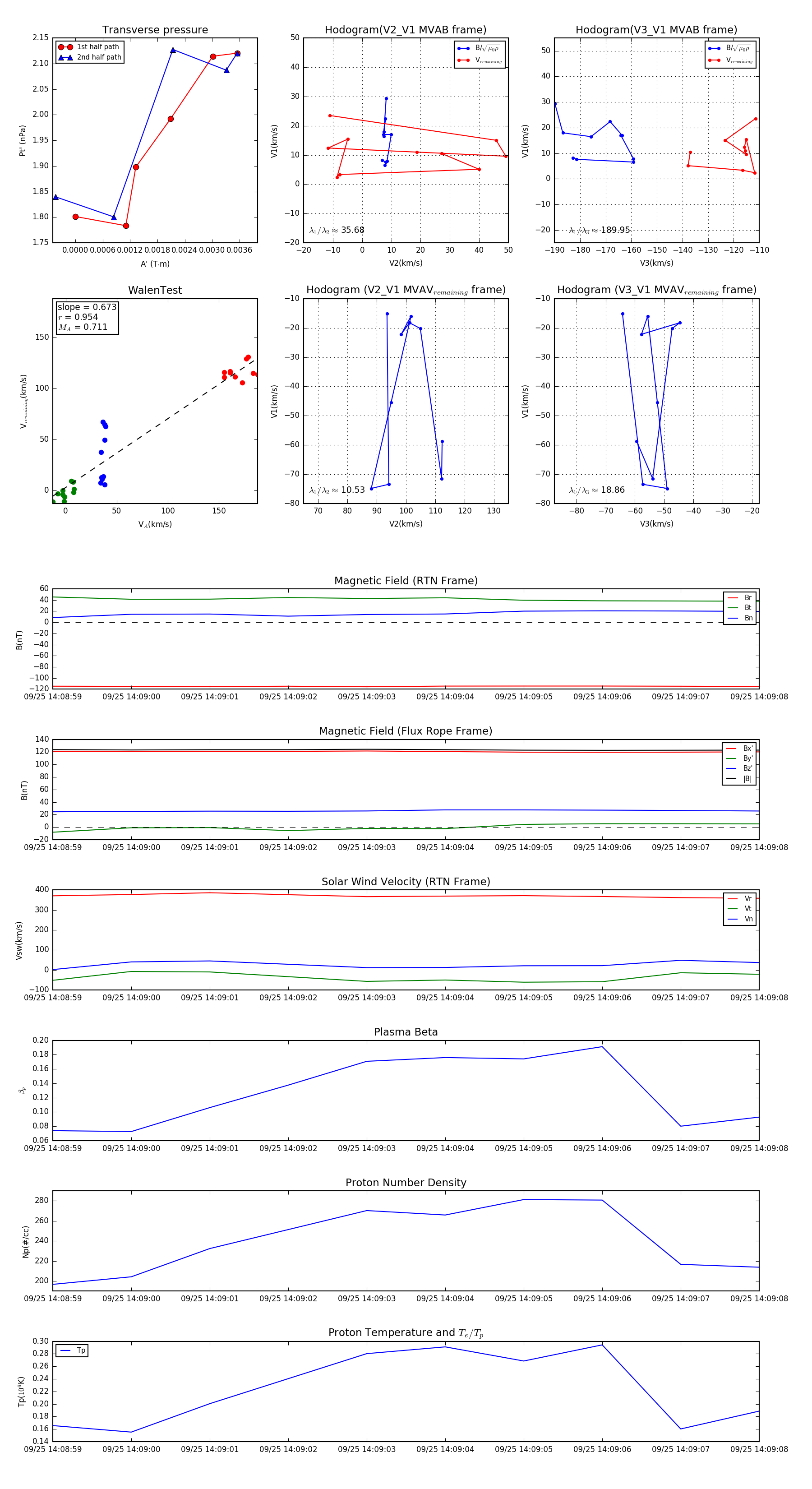
Flux Rope in 2023

Flux Rope Event 2023-09-25 14:08:59 ~ 2023-09-25 14:09:08 (10 seconds)


plot