HOME   LIST
‹–   –›

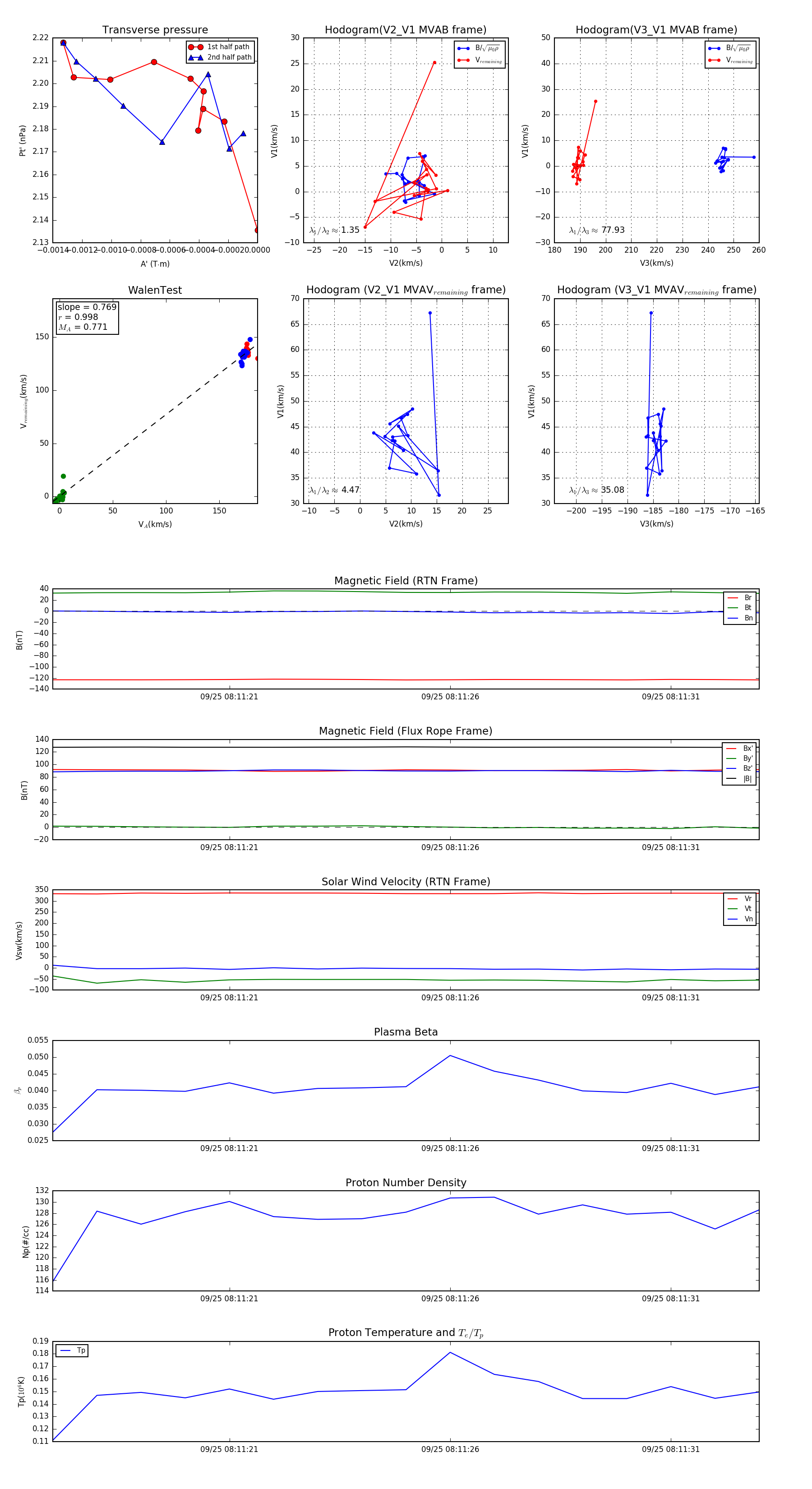
Flux Rope in 2023

Flux Rope Event 2023-09-25 08:11:17 ~ 2023-09-25 08:11:33 (17 seconds)


plot