HOME   LIST
‹–   –›

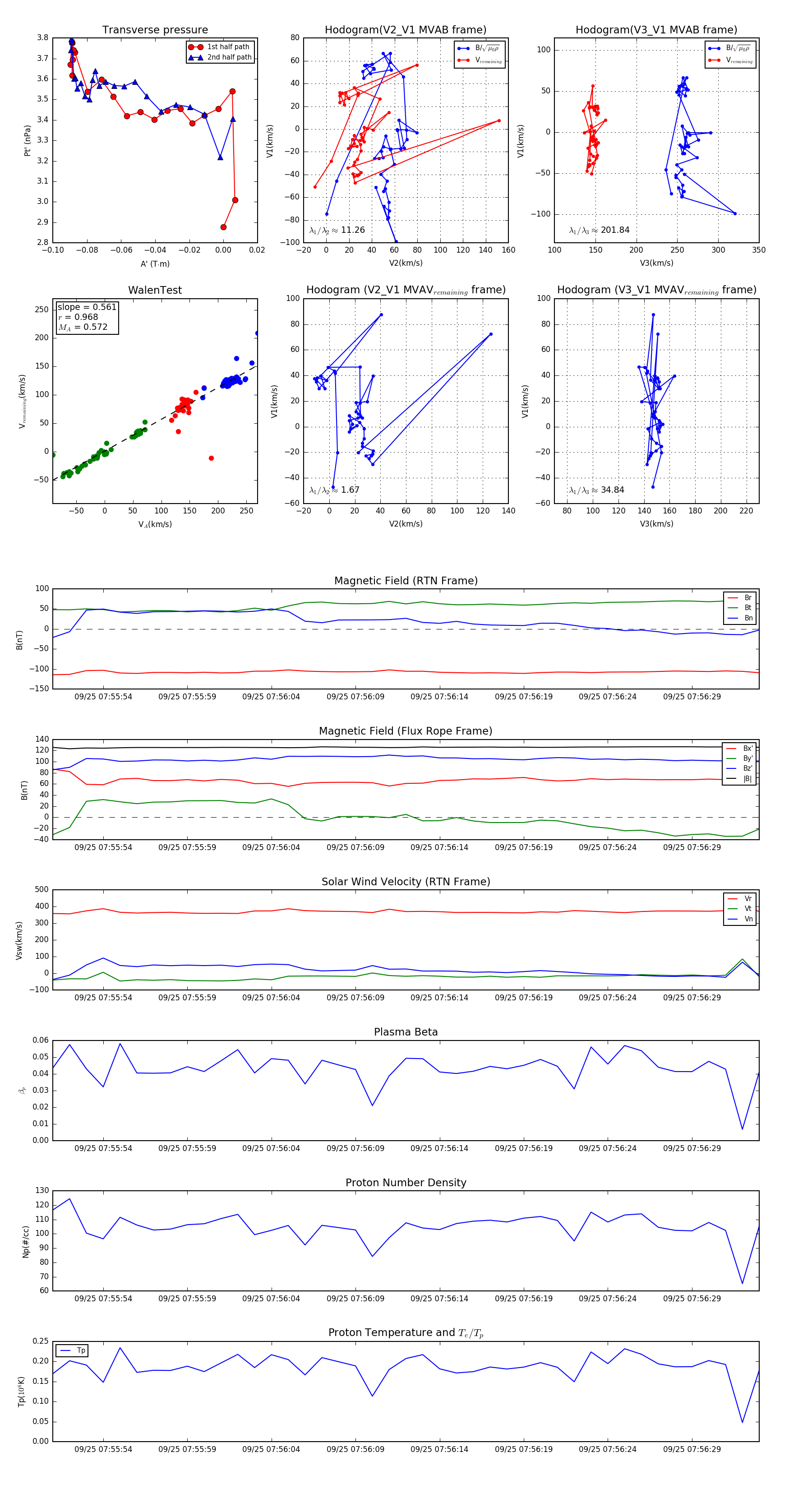
Flux Rope in 2023

Flux Rope Event 2023-09-25 07:55:51 ~ 2023-09-25 07:56:33 (43 seconds)


plot