HOME   LIST
‹–   –›

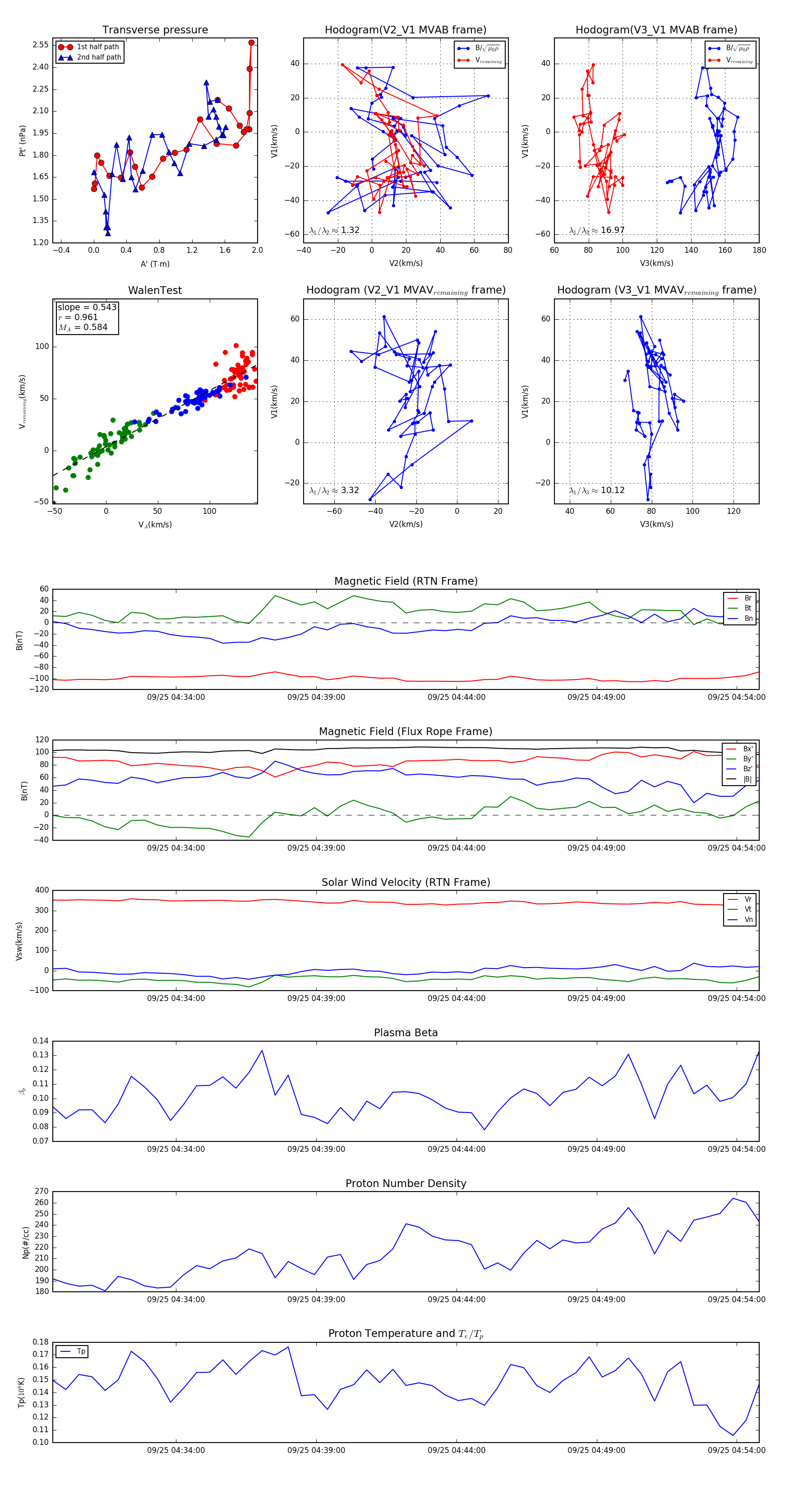
Flux Rope in 2023

Flux Rope Event 2023-09-25 04:29:36 ~ 2023-09-25 04:54:48 (1513 seconds)


plot