HOME   LIST
‹–   –›

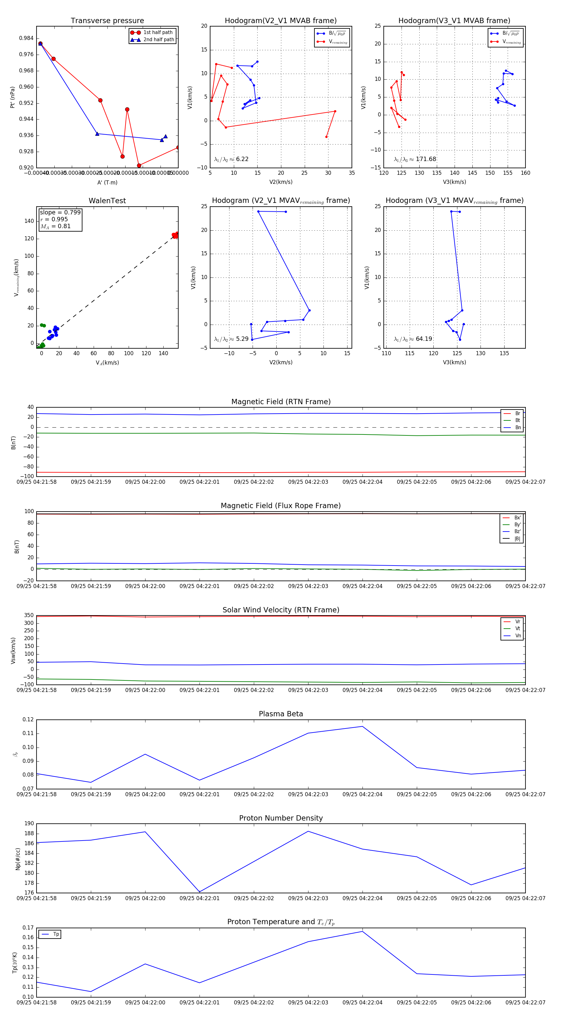
Flux Rope in 2023

Flux Rope Event 2023-09-25 04:21:58 ~ 2023-09-25 04:22:07 (10 seconds)


plot