HOME   LIST
‹–   –›

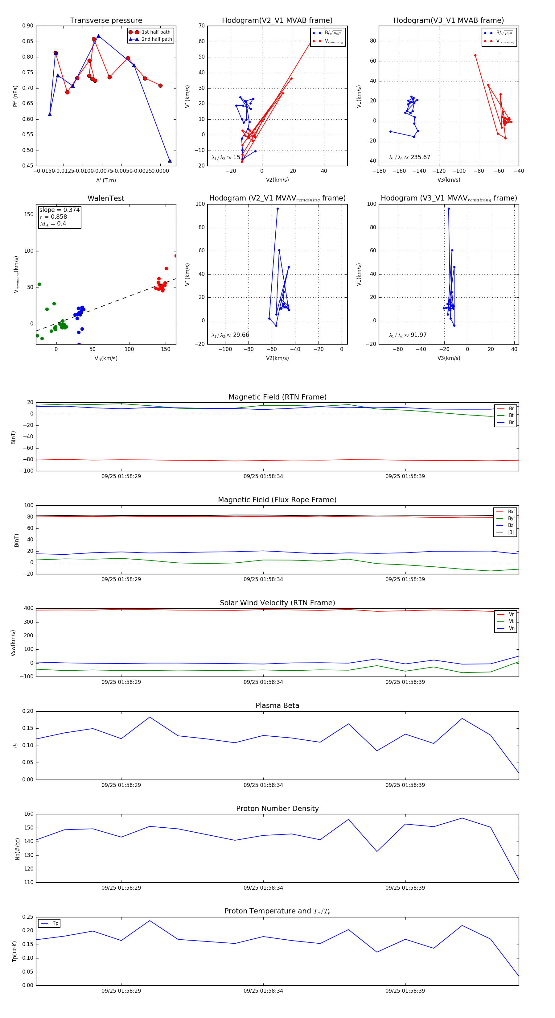
Flux Rope in 2023

Flux Rope Event 2023-09-25 01:58:26 ~ 2023-09-25 01:58:43 (18 seconds)


plot