HOME   LIST
‹–   –›

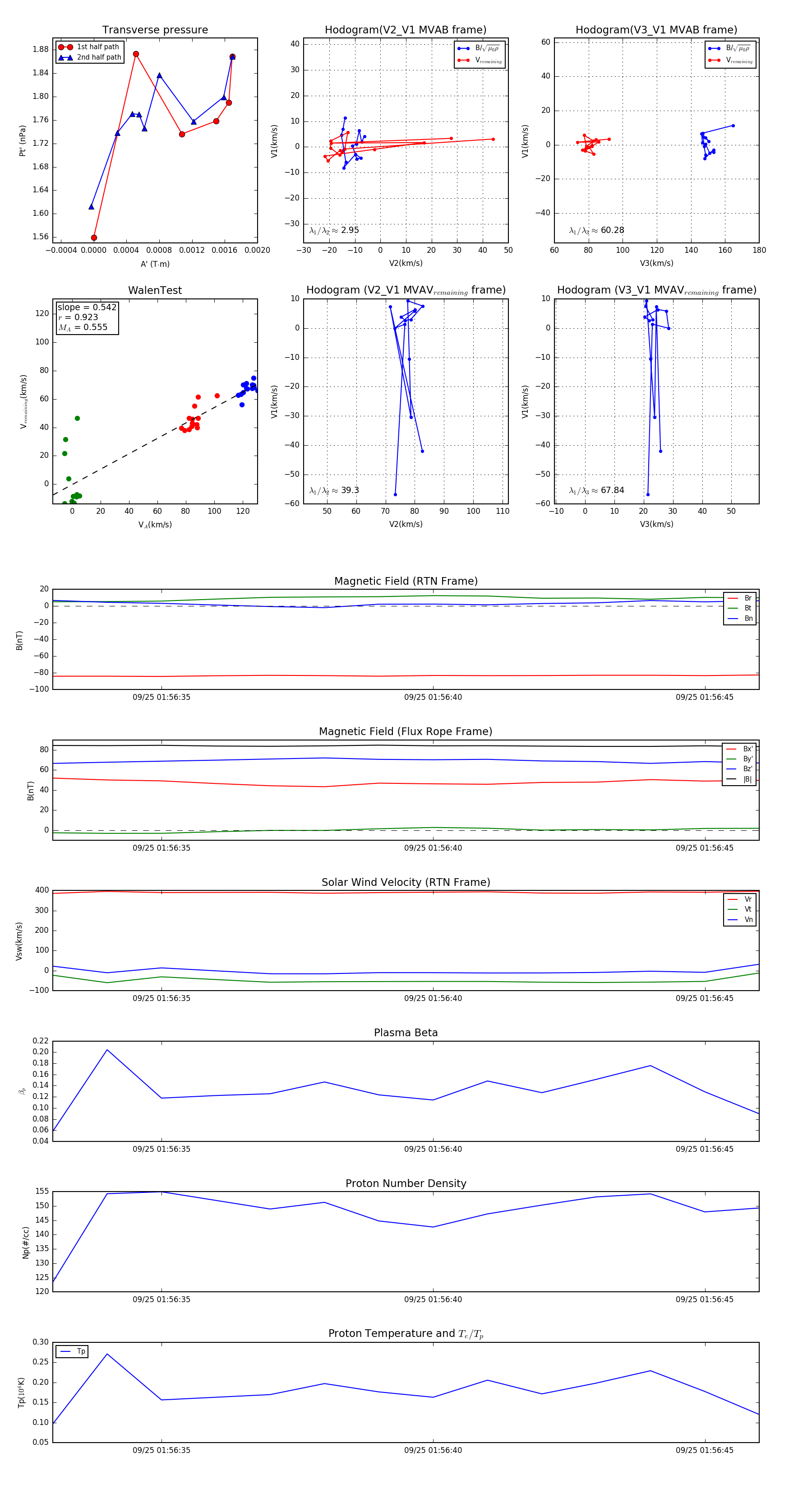
Flux Rope in 2023

Flux Rope Event 2023-09-25 01:56:33 ~ 2023-09-25 01:56:46 (14 seconds)


plot