HOME   LIST
‹–   –›

Flux Rope in 2023

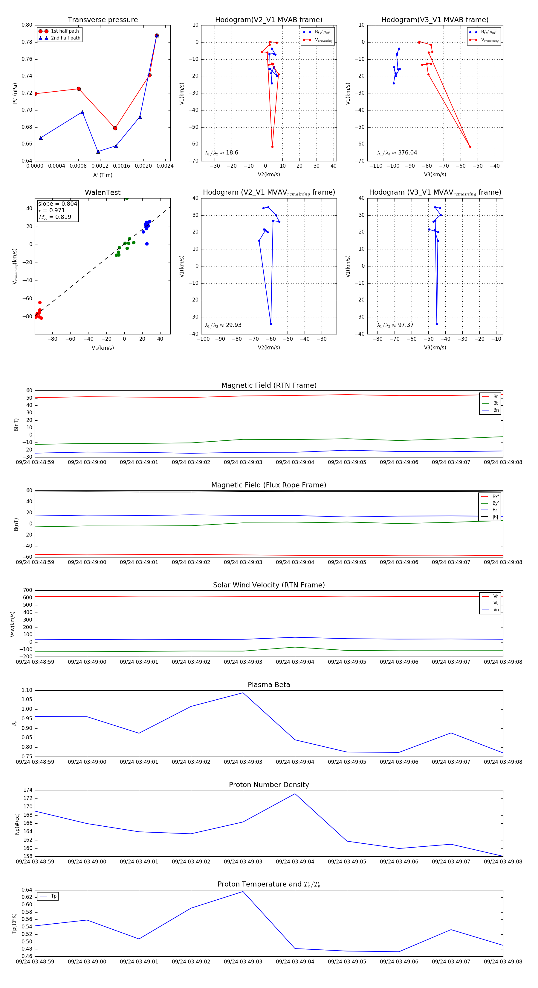
Flux Rope Event 2023-09-24 03:48:59 ~ 2023-09-24 03:49:08 (10 seconds)


plot