HOME   LIST
‹–   –›

Flux Rope in 2023

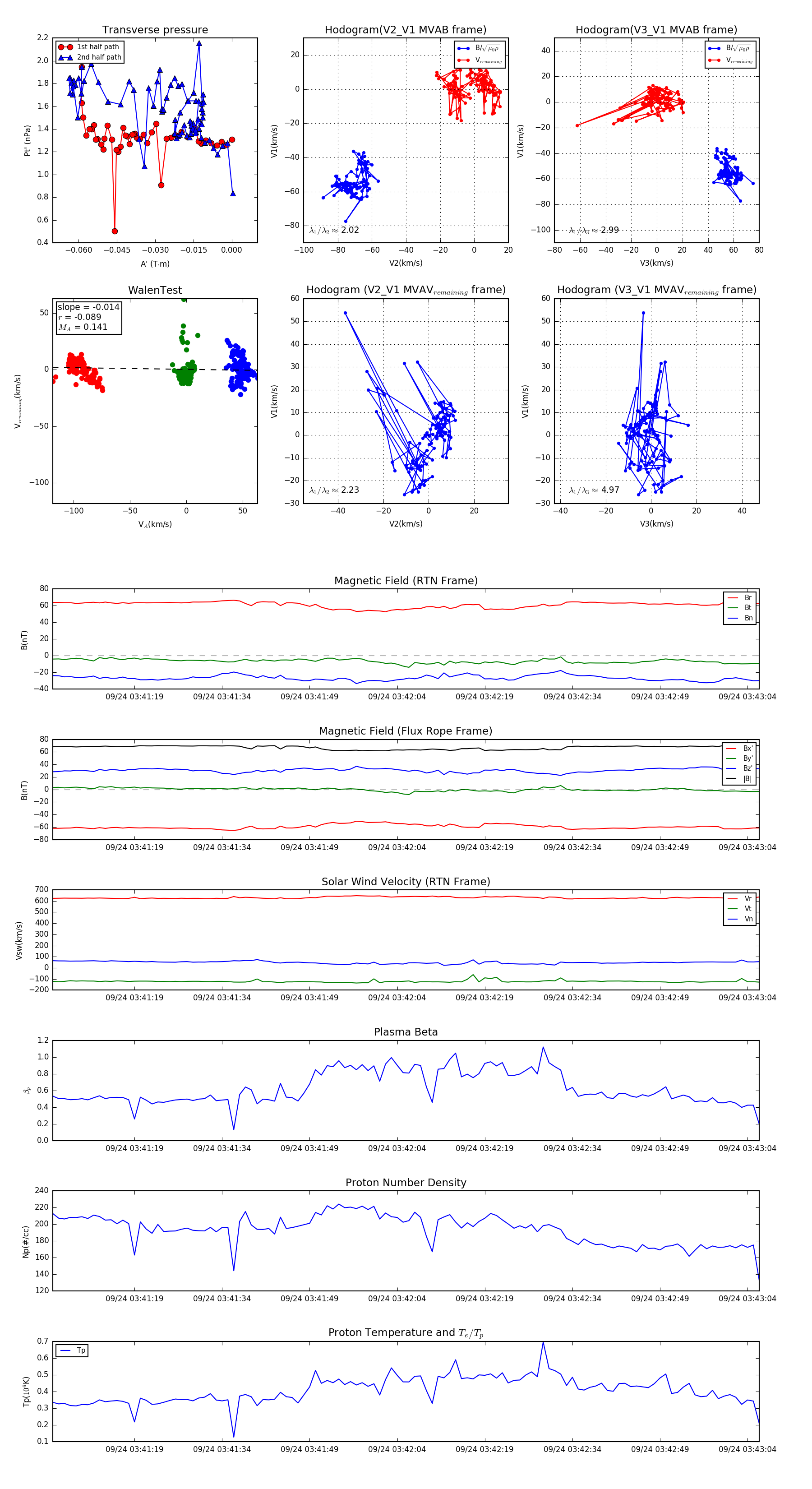
Flux Rope Event 2023-09-24 03:41:05 ~ 2023-09-24 03:43:06 (122 seconds)


plot