HOME   LIST
‹–   –›

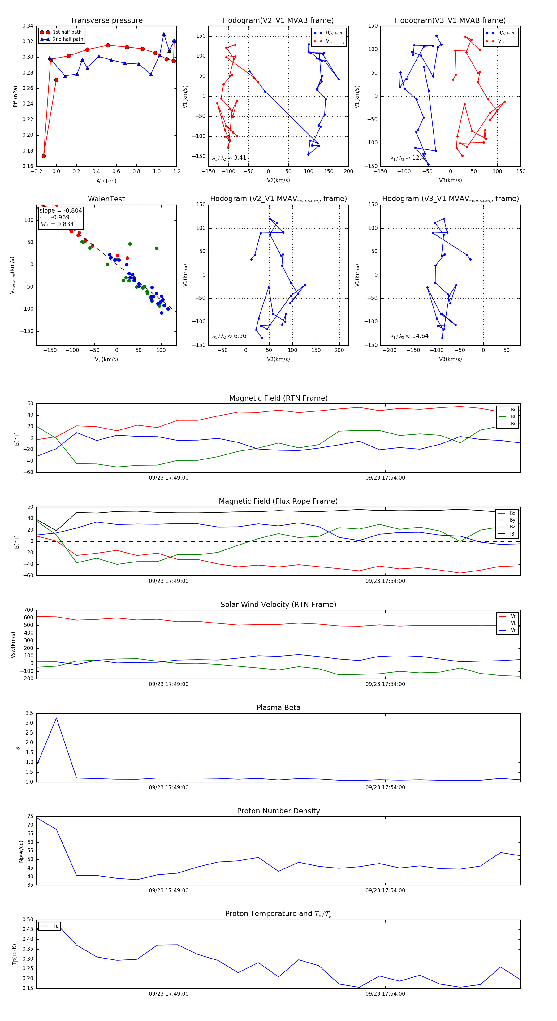
Flux Rope in 2023

Flux Rope Event 2023-09-23 17:45:56 ~ 2023-09-23 17:57:08 (673 seconds)


plot