HOME   LIST
‹–   –›

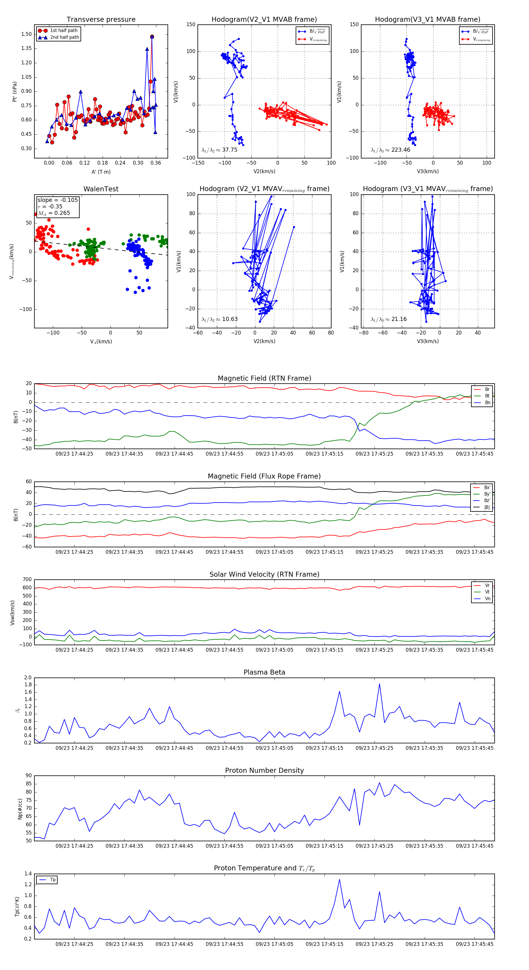
Flux Rope in 2023

Flux Rope Event 2023-09-23 17:44:17 ~ 2023-09-23 17:45:49 (93 seconds)


plot