HOME   LIST
‹–   –›

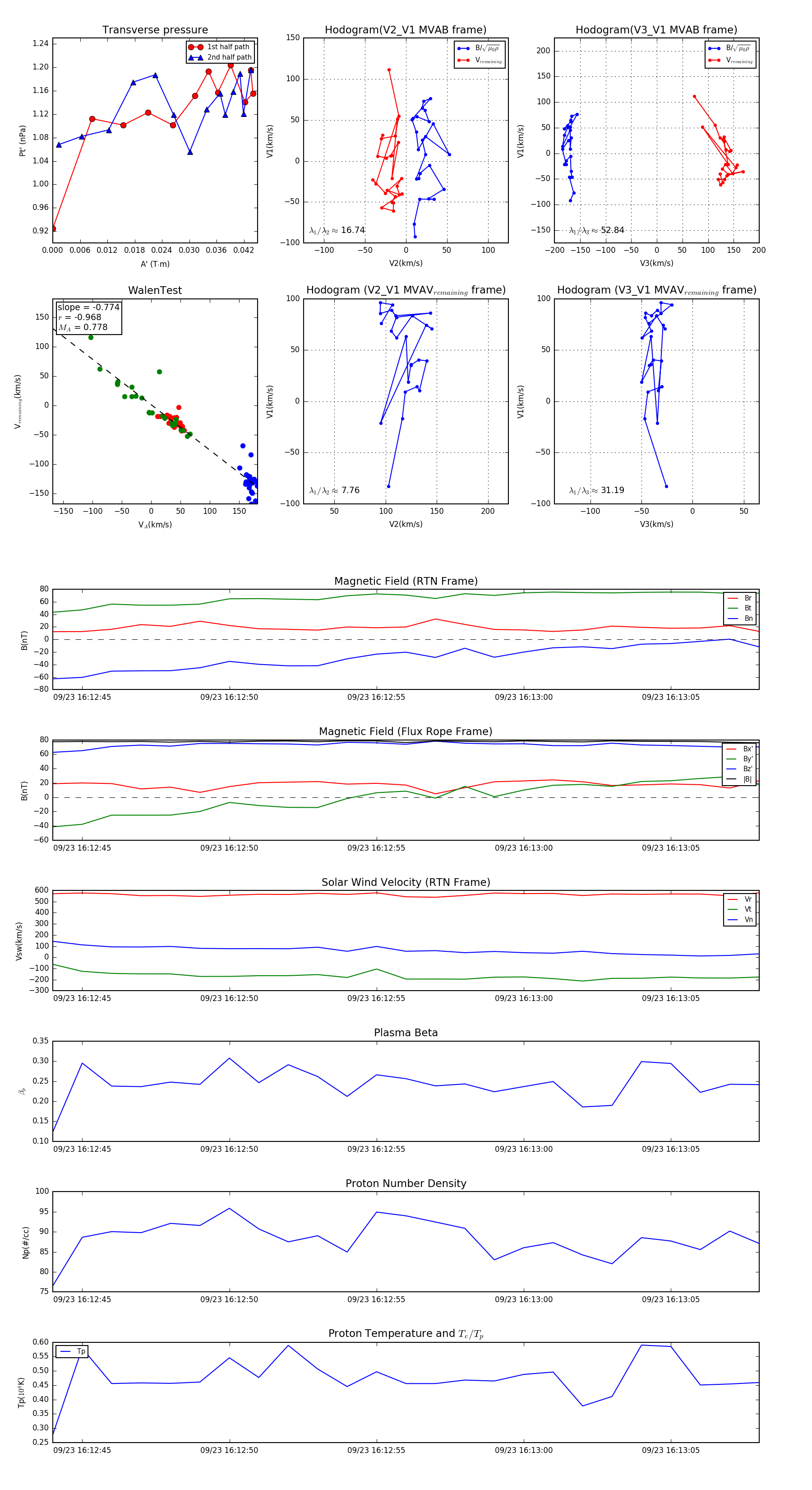
Flux Rope in 2023

Flux Rope Event 2023-09-23 16:12:44 ~ 2023-09-23 16:13:08 (25 seconds)


plot