HOME   LIST
‹–   –›

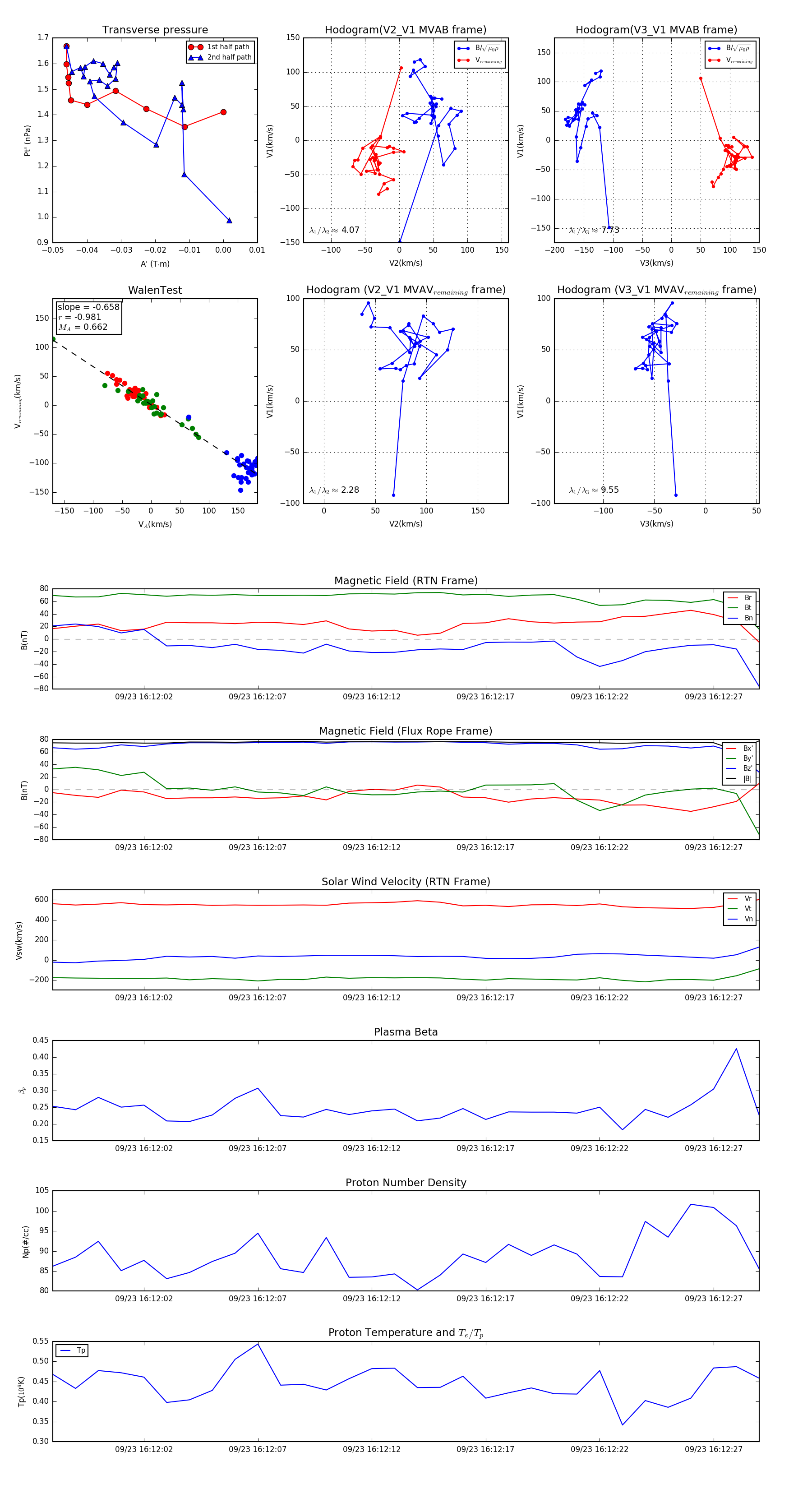
Flux Rope in 2023

Flux Rope Event 2023-09-23 16:11:58 ~ 2023-09-23 16:12:29 (32 seconds)


plot