HOME   LIST
‹–   –›

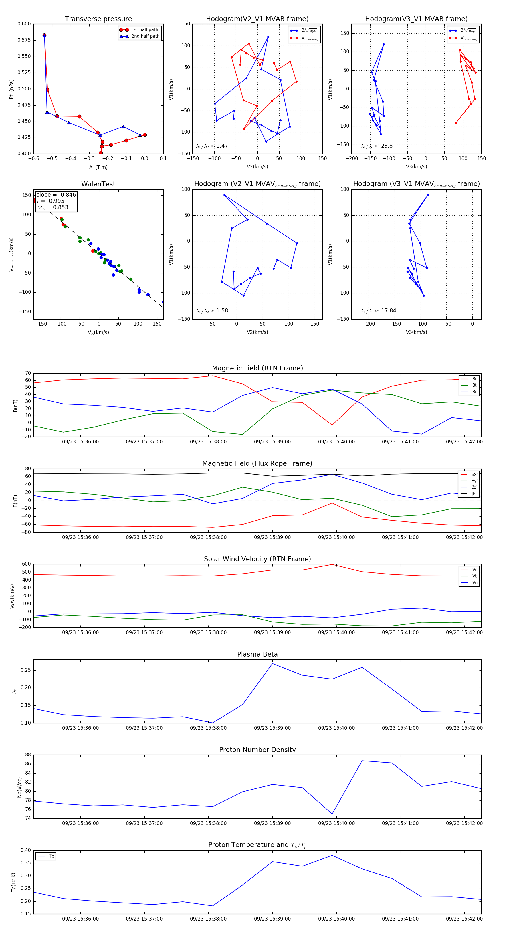
Flux Rope in 2023

Flux Rope Event 2023-09-23 15:35:16 ~ 2023-09-23 15:42:16 (421 seconds)


plot