HOME   LIST
‹–   –›

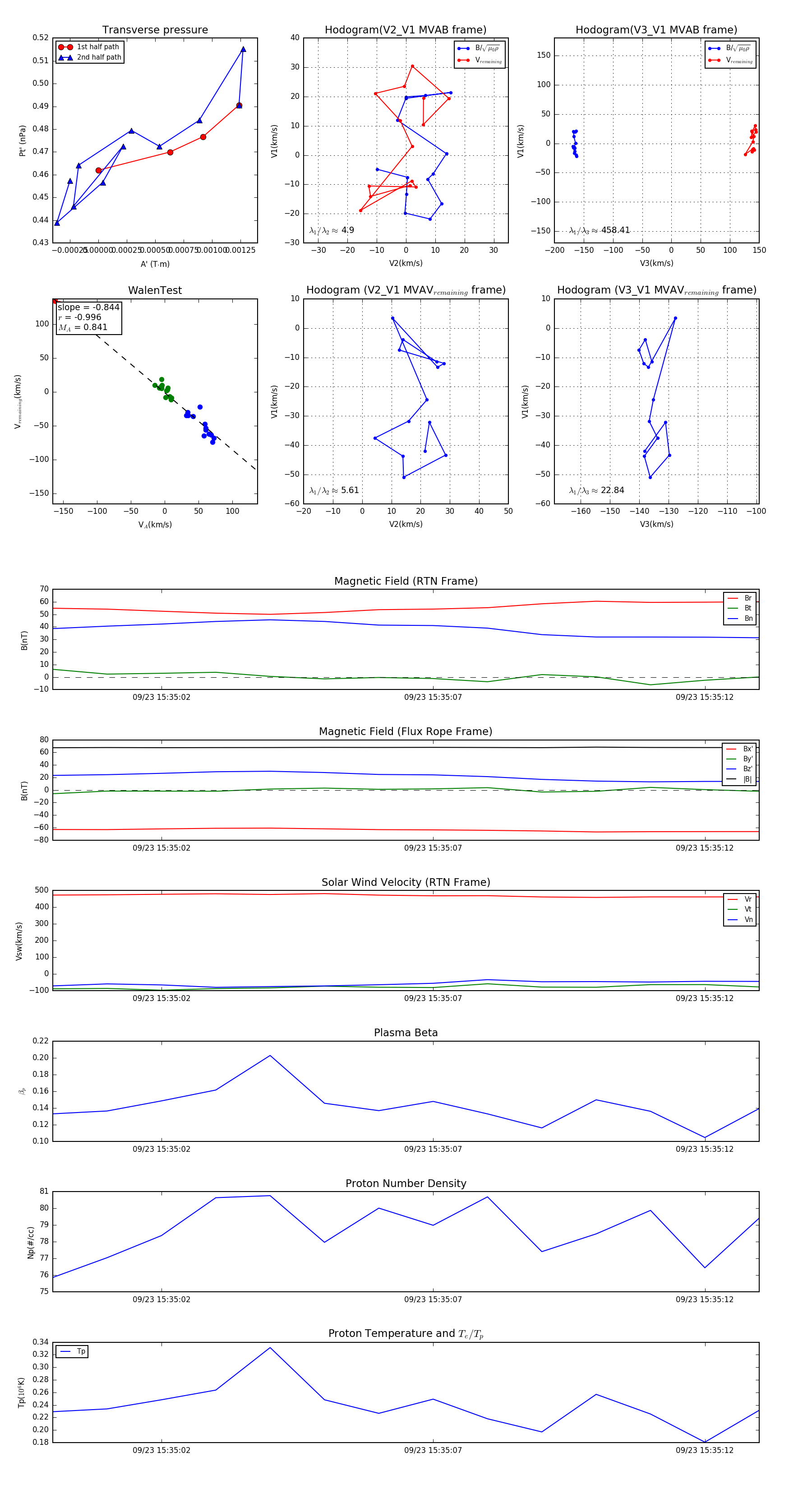
Flux Rope in 2023

Flux Rope Event 2023-09-23 15:35:00 ~ 2023-09-23 15:35:13 (14 seconds)


plot