HOME   LIST
‹–   –›

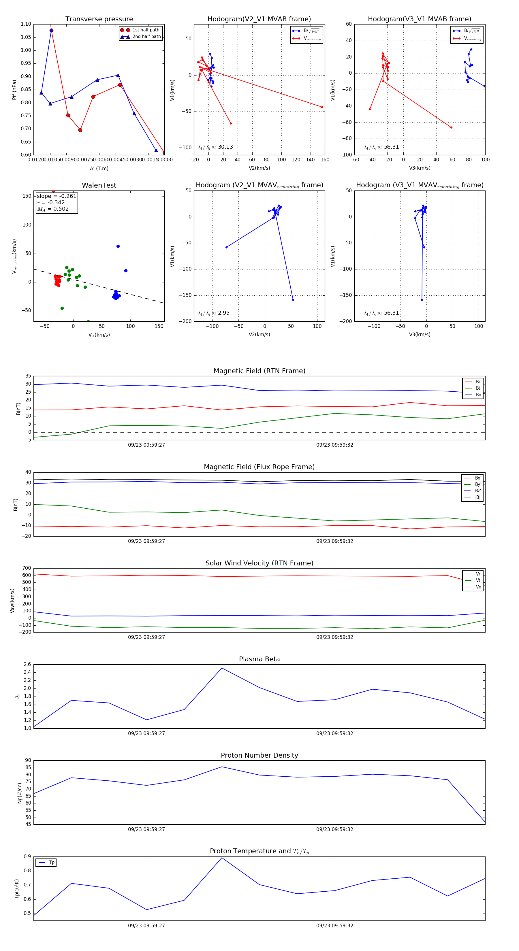
Flux Rope in 2023

Flux Rope Event 2023-09-23 09:59:24 ~ 2023-09-23 09:59:36 (13 seconds)


plot