HOME   LIST
‹–   –›

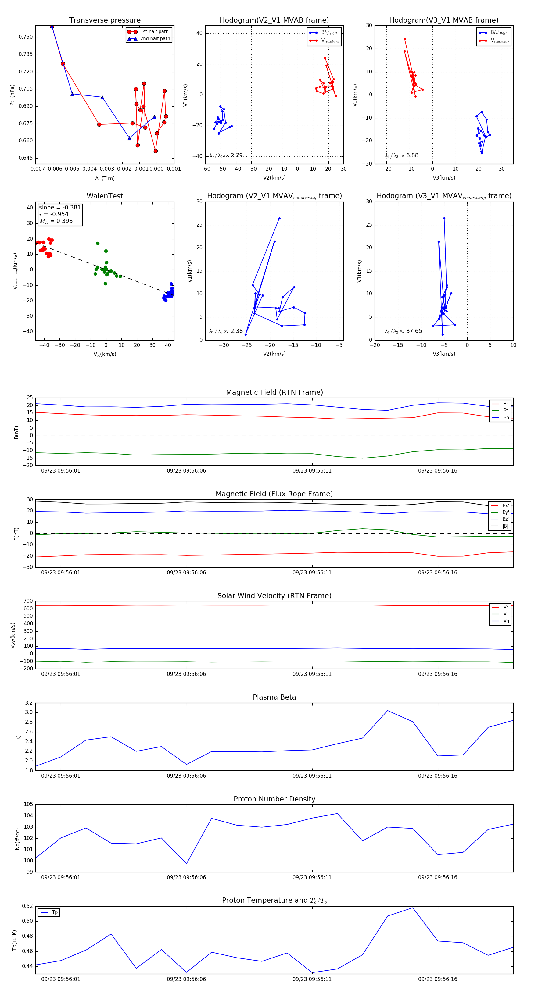
Flux Rope in 2023

Flux Rope Event 2023-09-23 09:56:00 ~ 2023-09-23 09:56:19 (20 seconds)


plot