HOME   LIST
‹–   –›

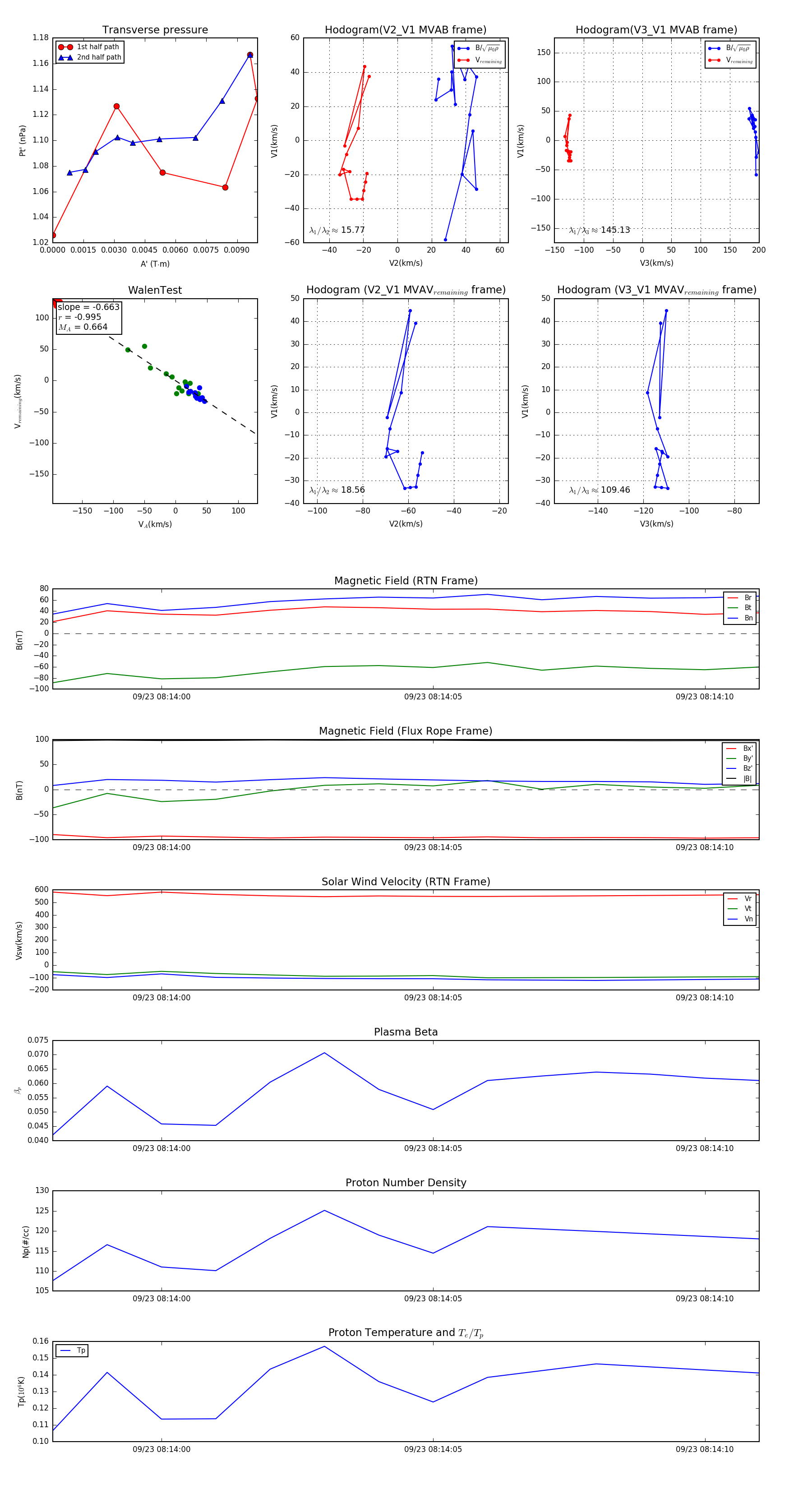
Flux Rope in 2023

Flux Rope Event 2023-09-23 08:13:58 ~ 2023-09-23 08:14:11 (14 seconds)


plot