HOME   LIST
‹–   –›

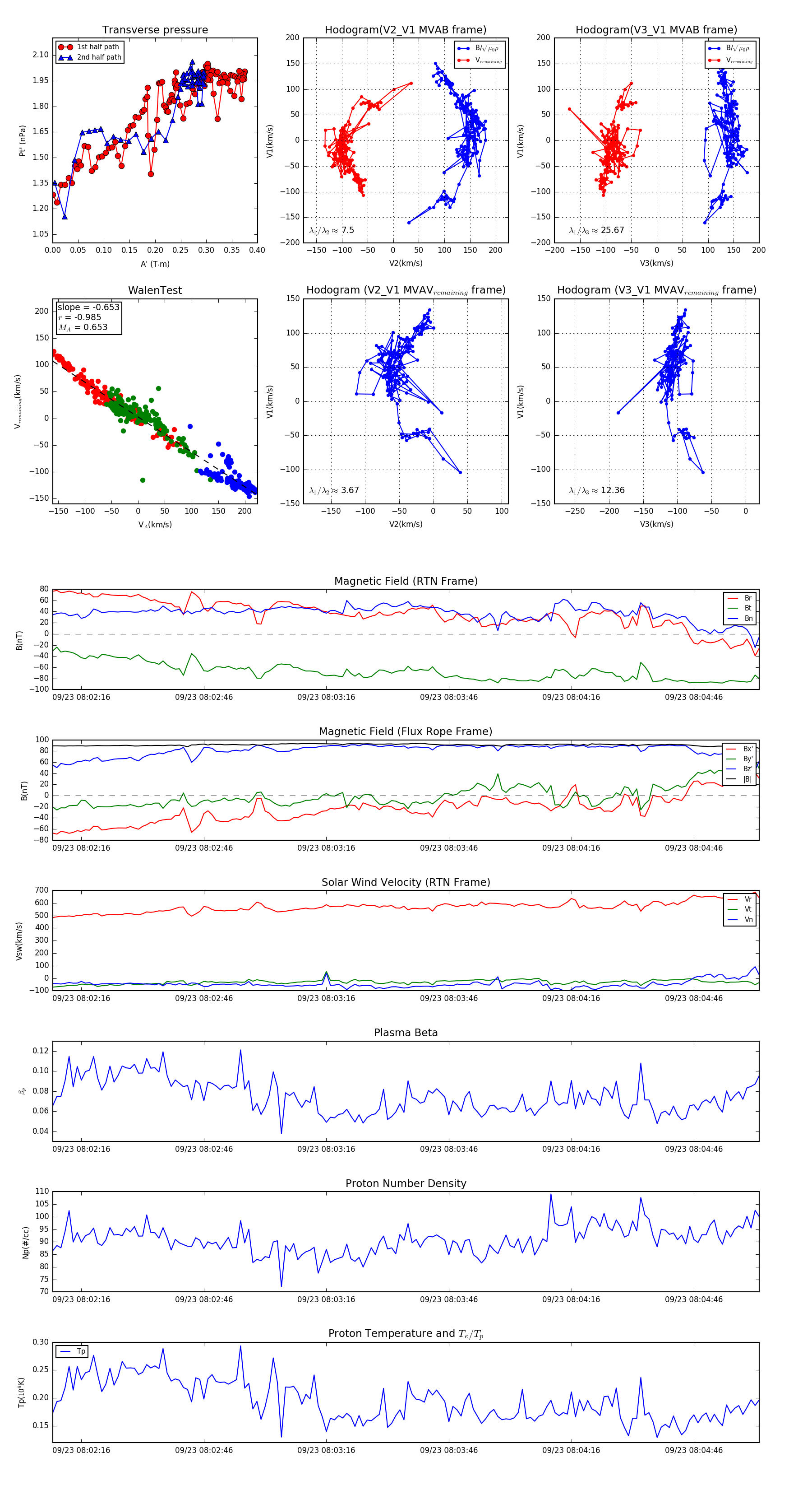
Flux Rope in 2023

Flux Rope Event 2023-09-23 08:02:09 ~ 2023-09-23 08:05:02 (174 seconds)


plot