HOME   LIST
‹–   –›

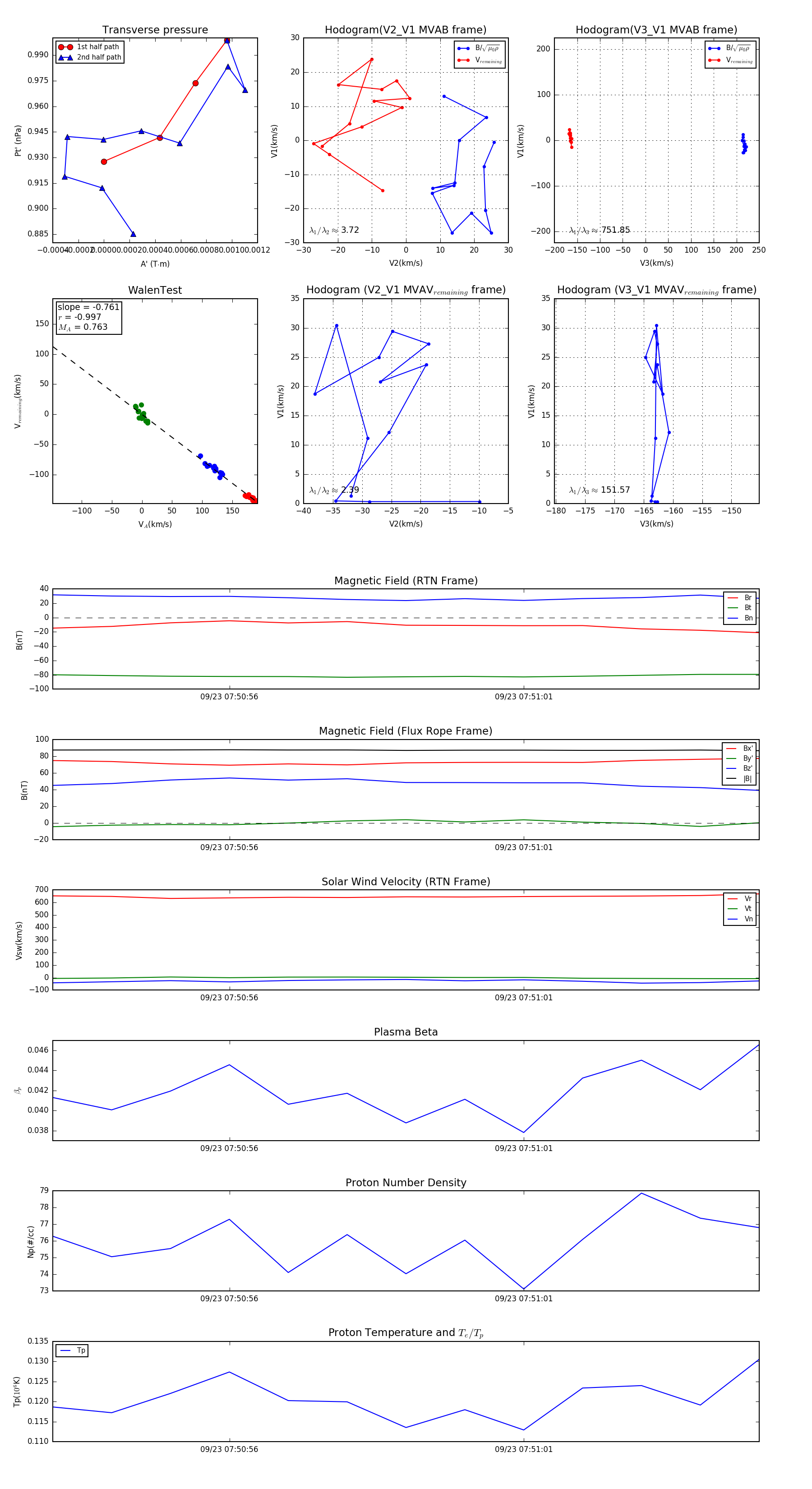
Flux Rope in 2023

Flux Rope Event 2023-09-23 07:50:53 ~ 2023-09-23 07:51:05 (13 seconds)


plot