HOME   LIST
‹–   –›

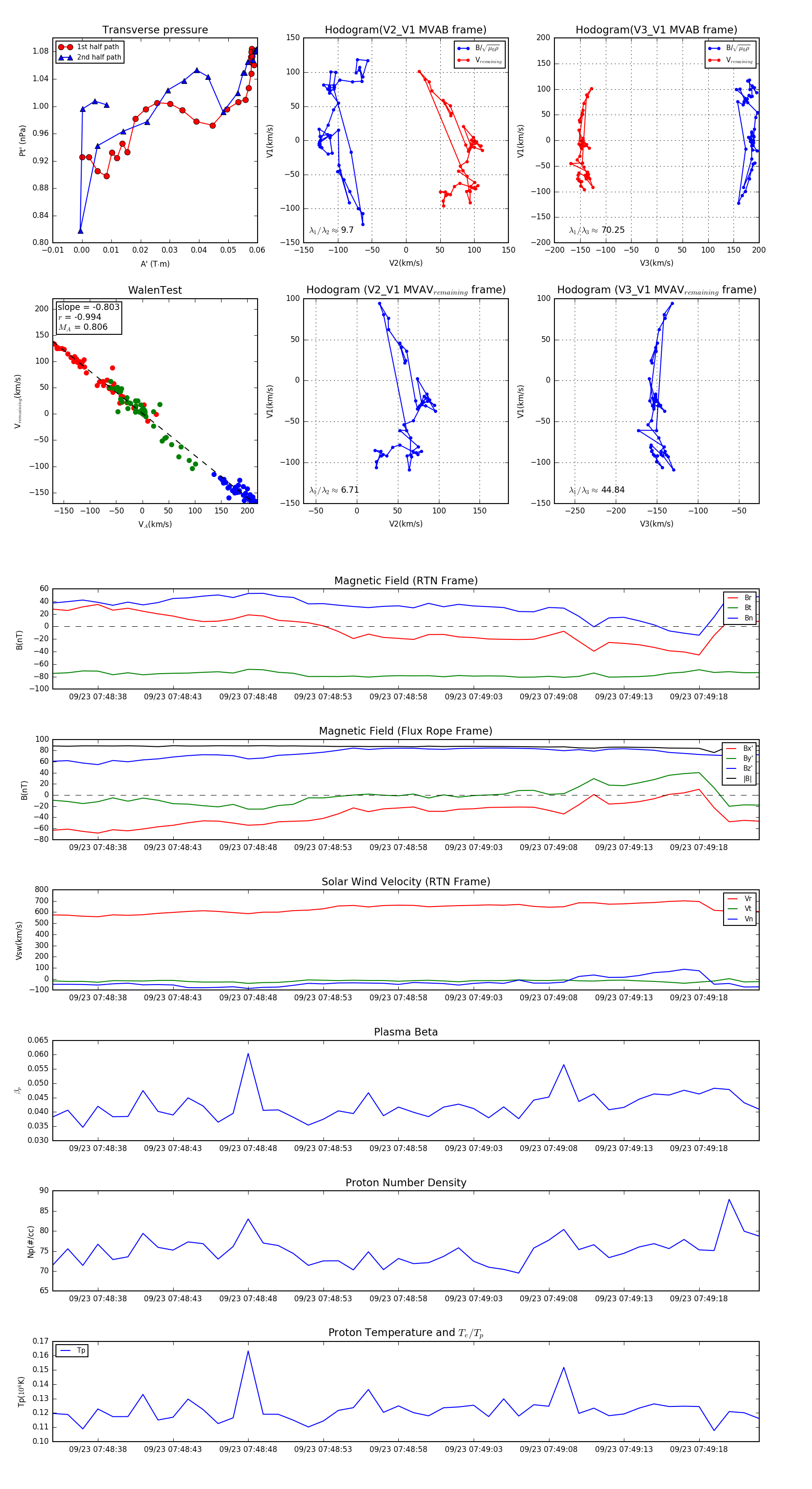
Flux Rope in 2023

Flux Rope Event 2023-09-23 07:48:35 ~ 2023-09-23 07:49:22 (48 seconds)


plot