HOME   LIST
‹–   –›

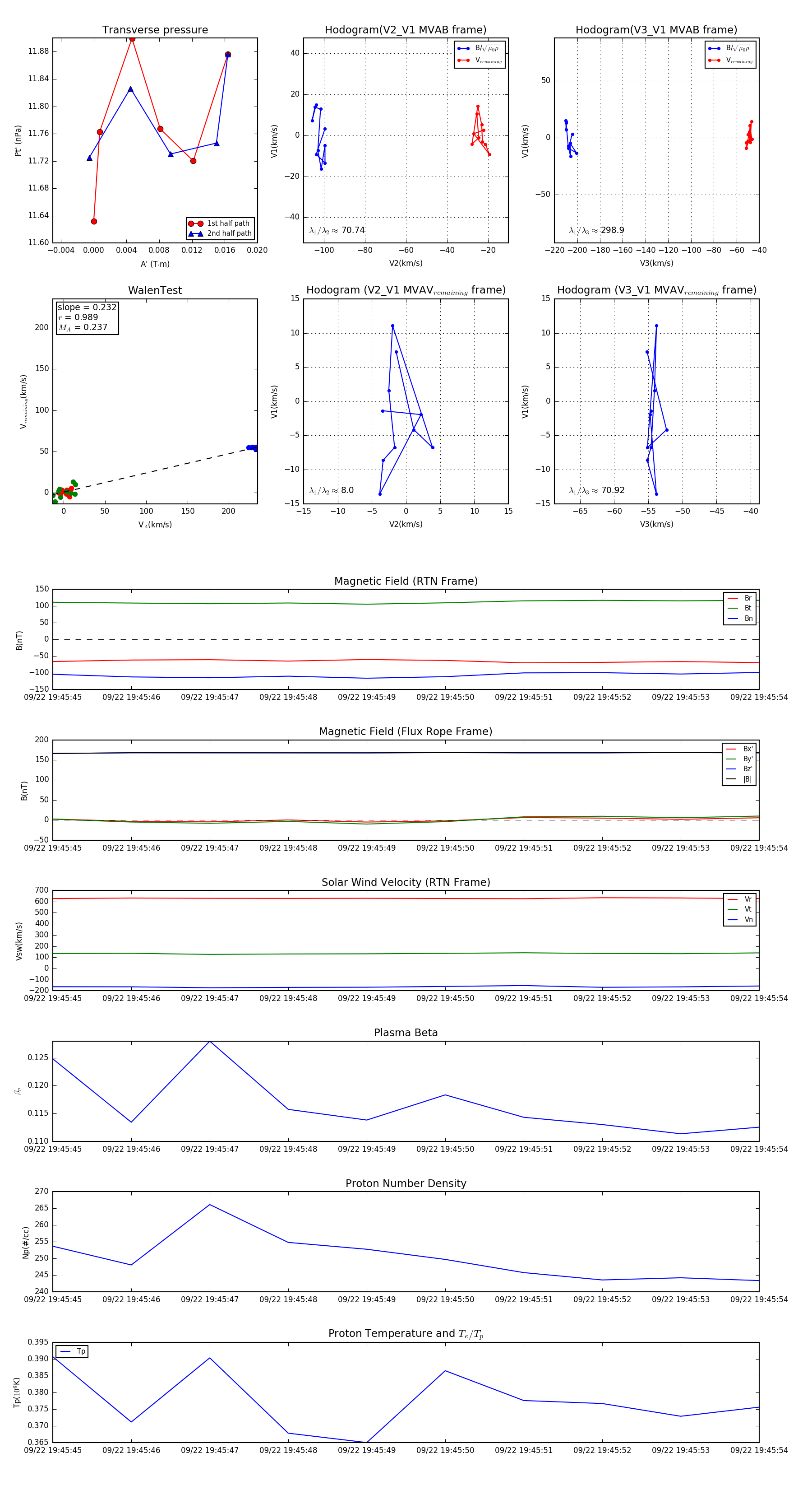
Flux Rope in 2023

Flux Rope Event 2023-09-22 19:45:45 ~ 2023-09-22 19:45:54 (10 seconds)


plot