HOME   LIST
‹–   –›

Flux Rope in 2023

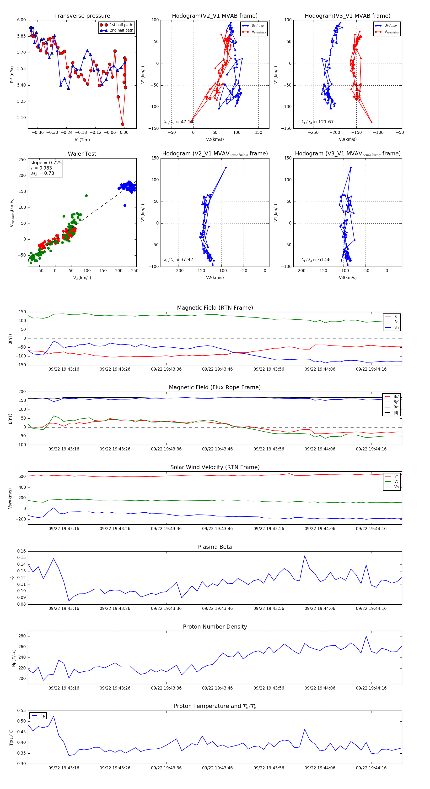
Flux Rope Event 2023-09-22 19:43:09 ~ 2023-09-22 19:44:22 (74 seconds)


plot