HOME   LIST
‹–   –›

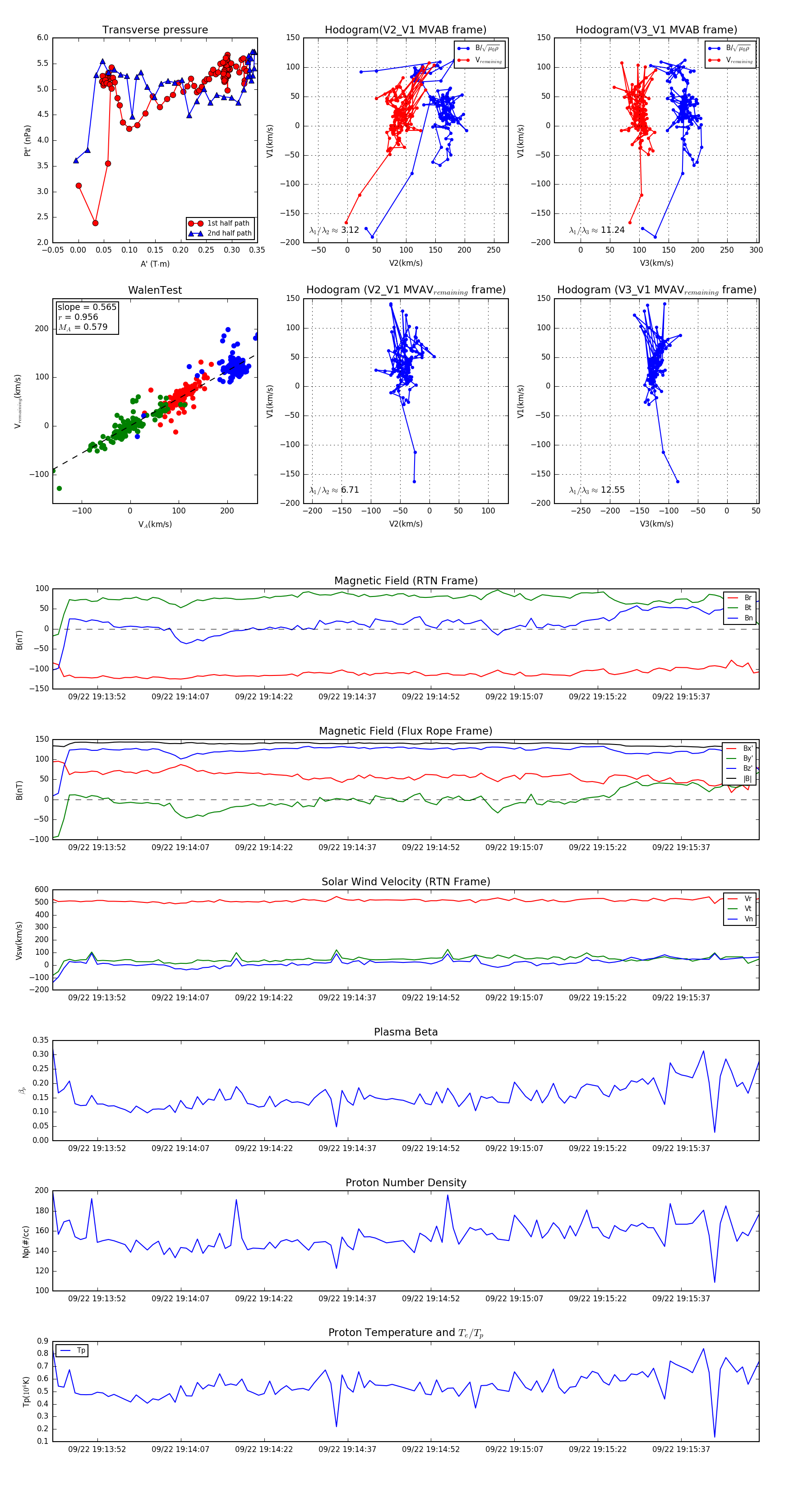
Flux Rope in 2023

Flux Rope Event 2023-09-22 19:13:44 ~ 2023-09-22 19:15:51 (128 seconds)


plot