HOME   LIST
‹–   –›

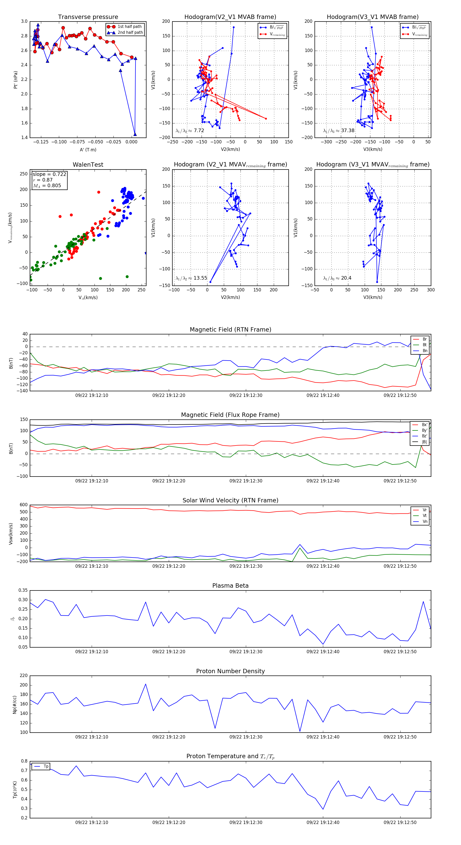
Flux Rope in 2023

Flux Rope Event 2023-09-22 19:12:02 ~ 2023-09-22 19:12:54 (53 seconds)


plot