HOME   LIST
‹–   –›

Flux Rope in 2023

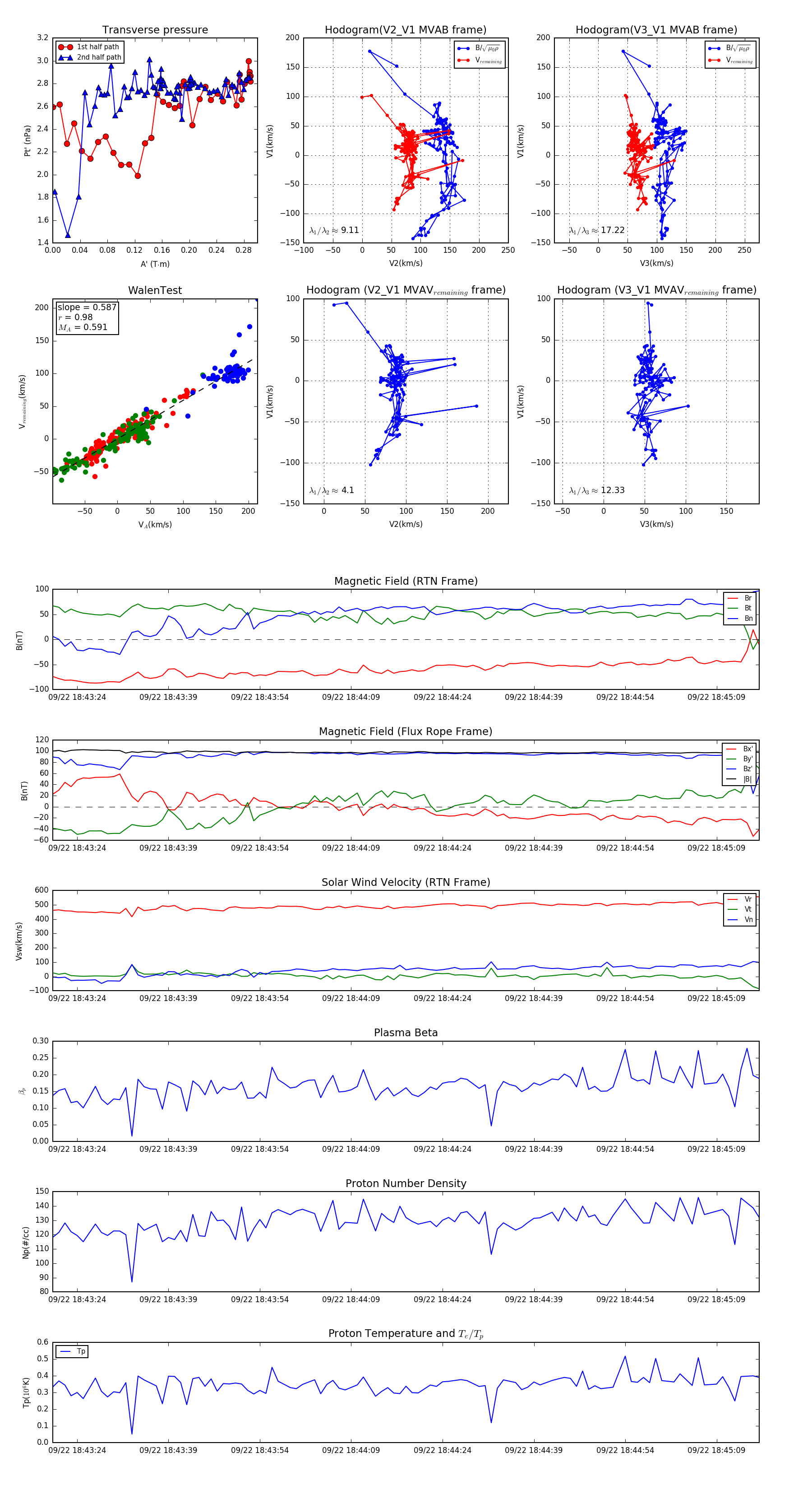
Flux Rope Event 2023-09-22 18:43:20 ~ 2023-09-22 18:45:16 (117 seconds)


plot