HOME   LIST
‹–   –›

Flux Rope in 2023

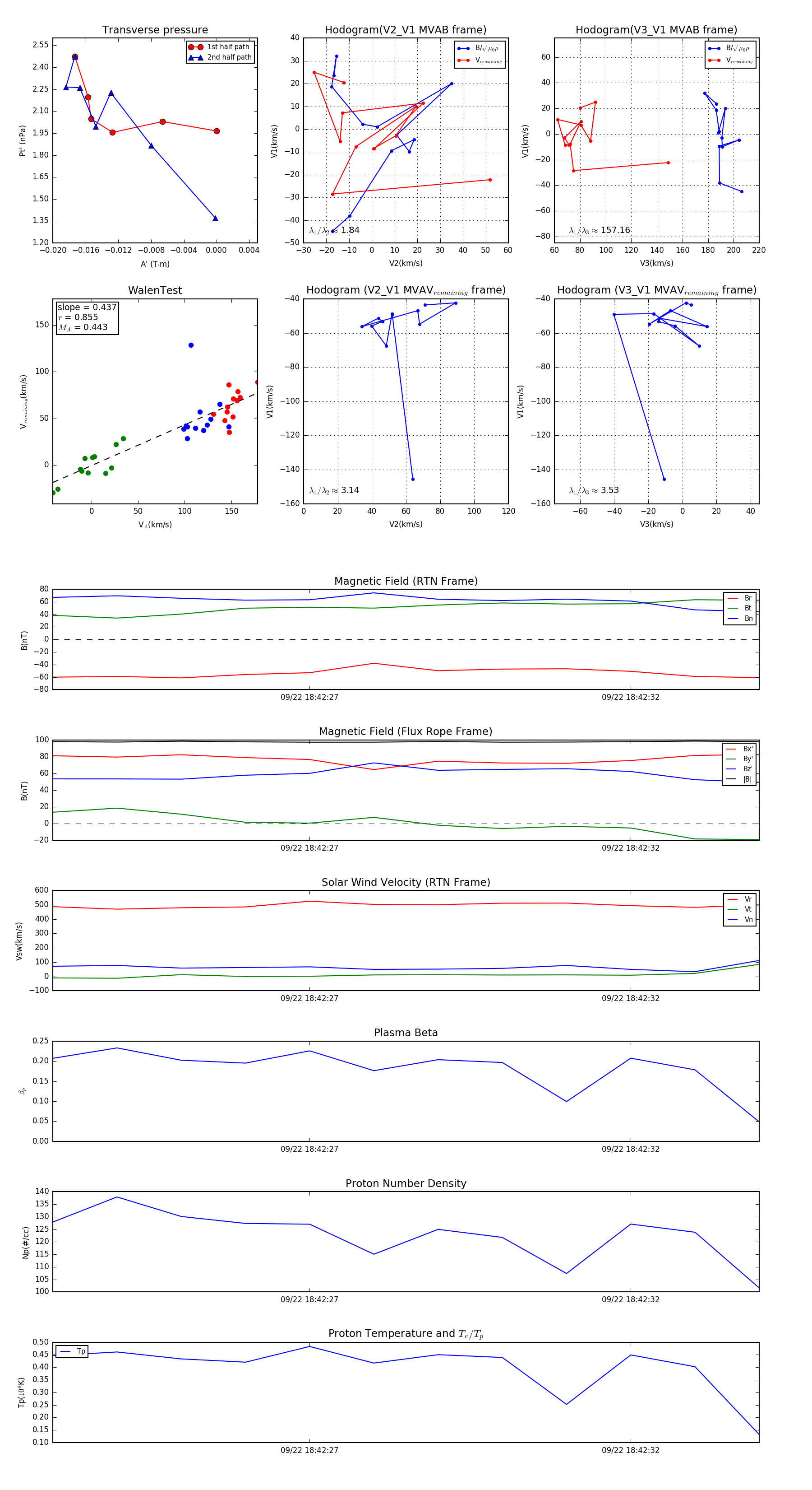
Flux Rope Event 2023-09-22 18:42:23 ~ 2023-09-22 18:42:34 (12 seconds)


plot