HOME   LIST
‹–   –›

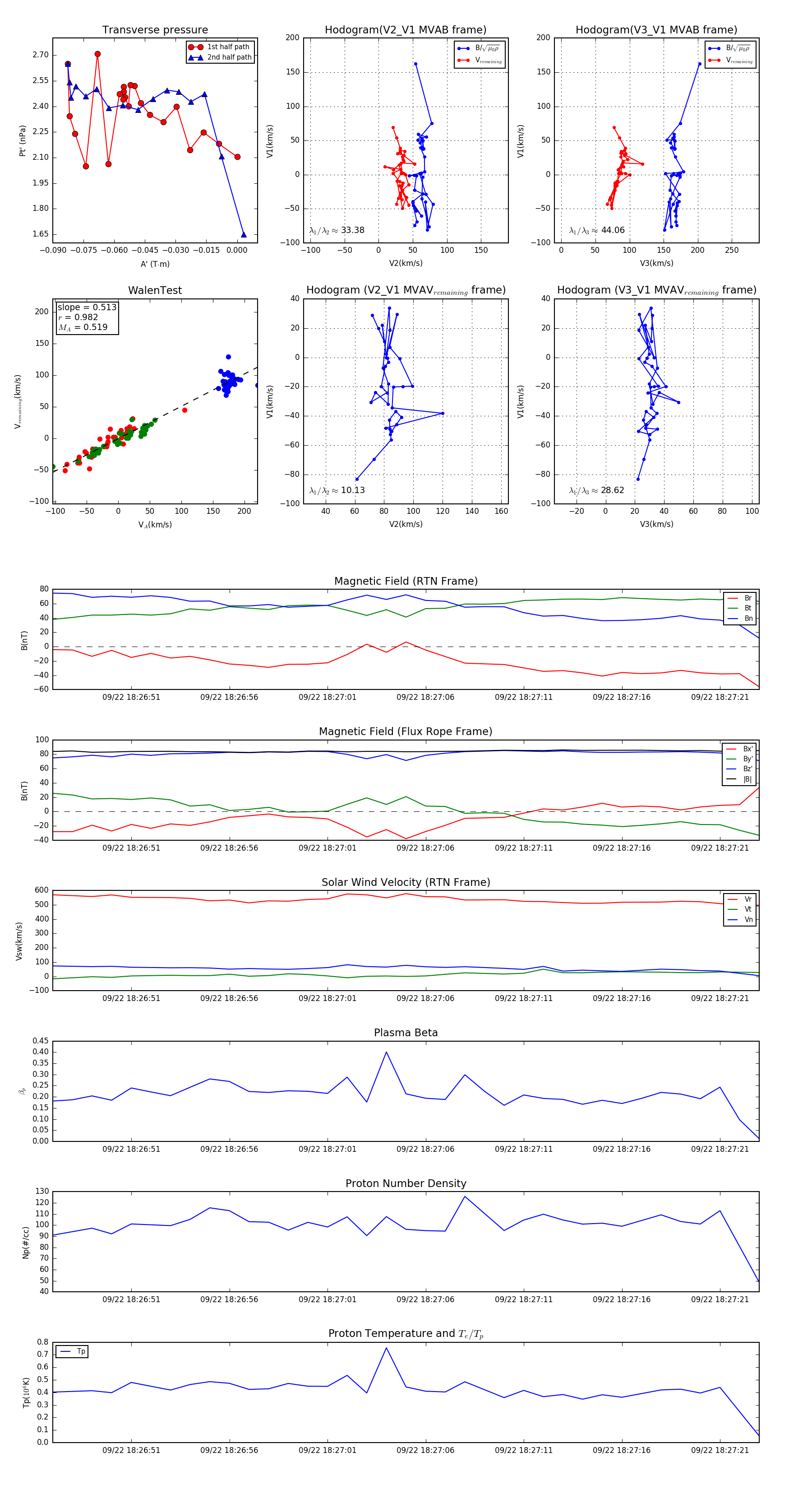
Flux Rope in 2023

Flux Rope Event 2023-09-22 18:26:47 ~ 2023-09-22 18:27:23 (37 seconds)


plot