HOME   LIST
‹–   –›

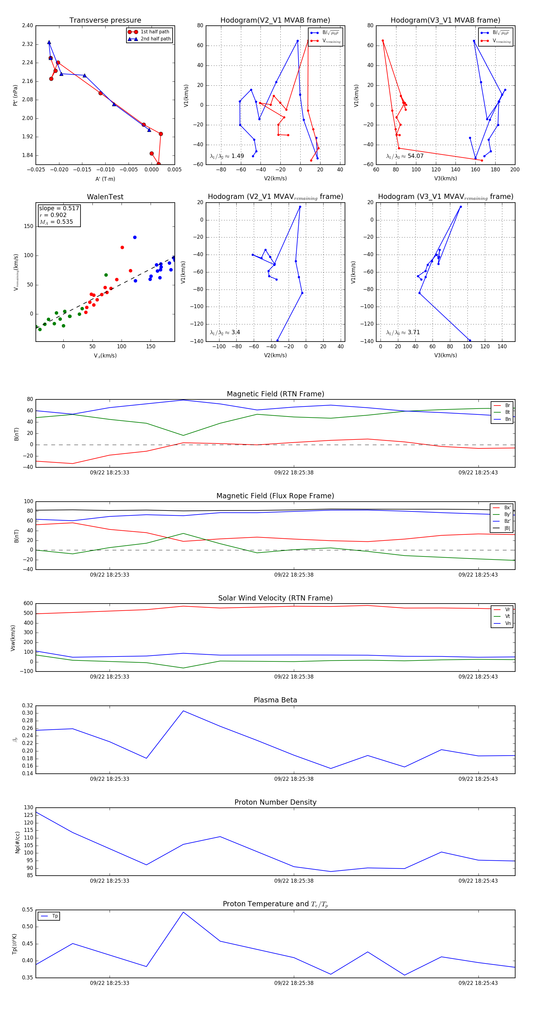
Flux Rope in 2023

Flux Rope Event 2023-09-22 18:25:31 ~ 2023-09-22 18:25:44 (14 seconds)


plot