HOME   LIST
‹–   –›

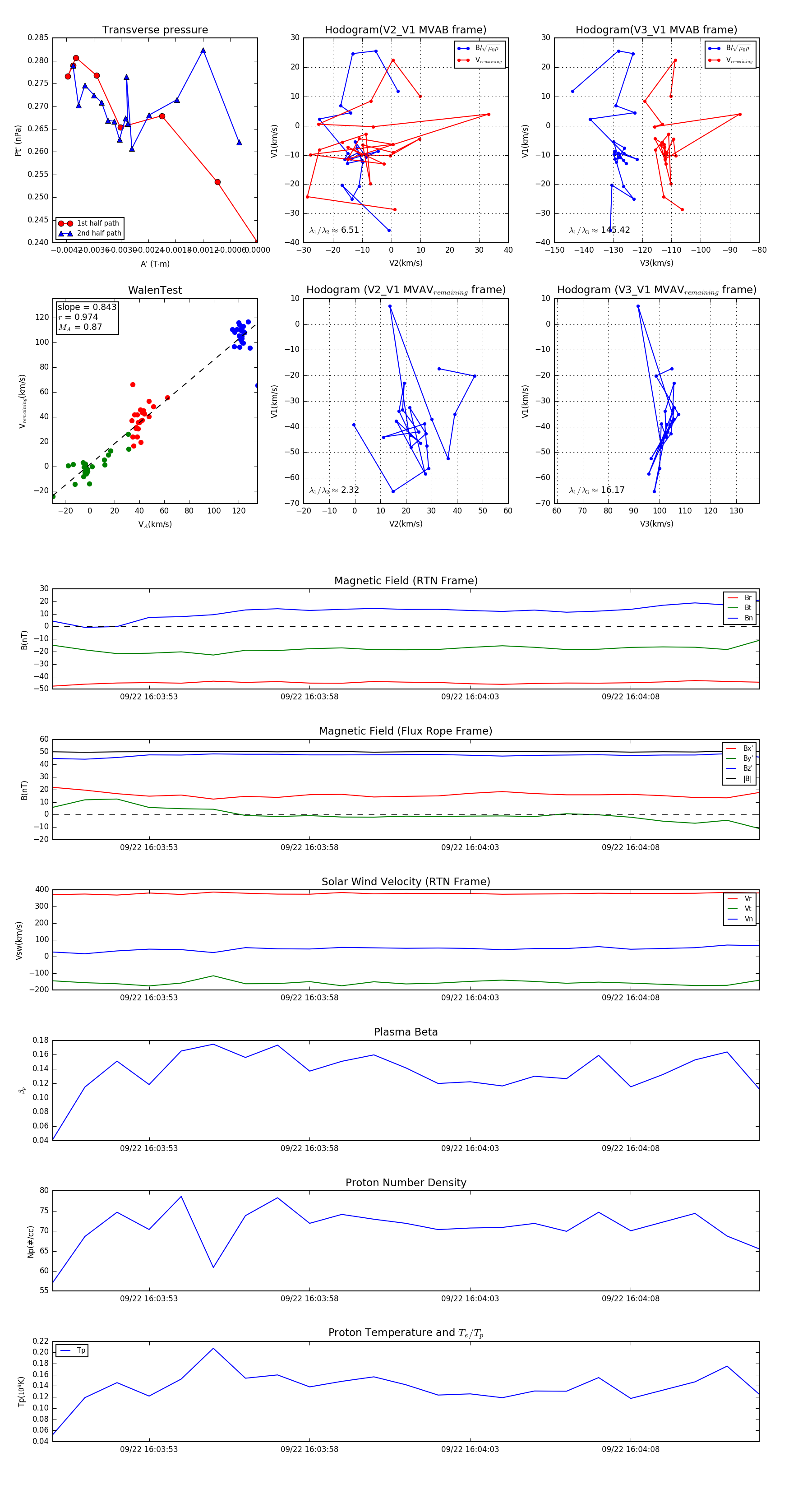
Flux Rope in 2023

Flux Rope Event 2023-09-22 16:03:50 ~ 2023-09-22 16:04:12 (23 seconds)


plot