HOME   LIST
‹–   –›

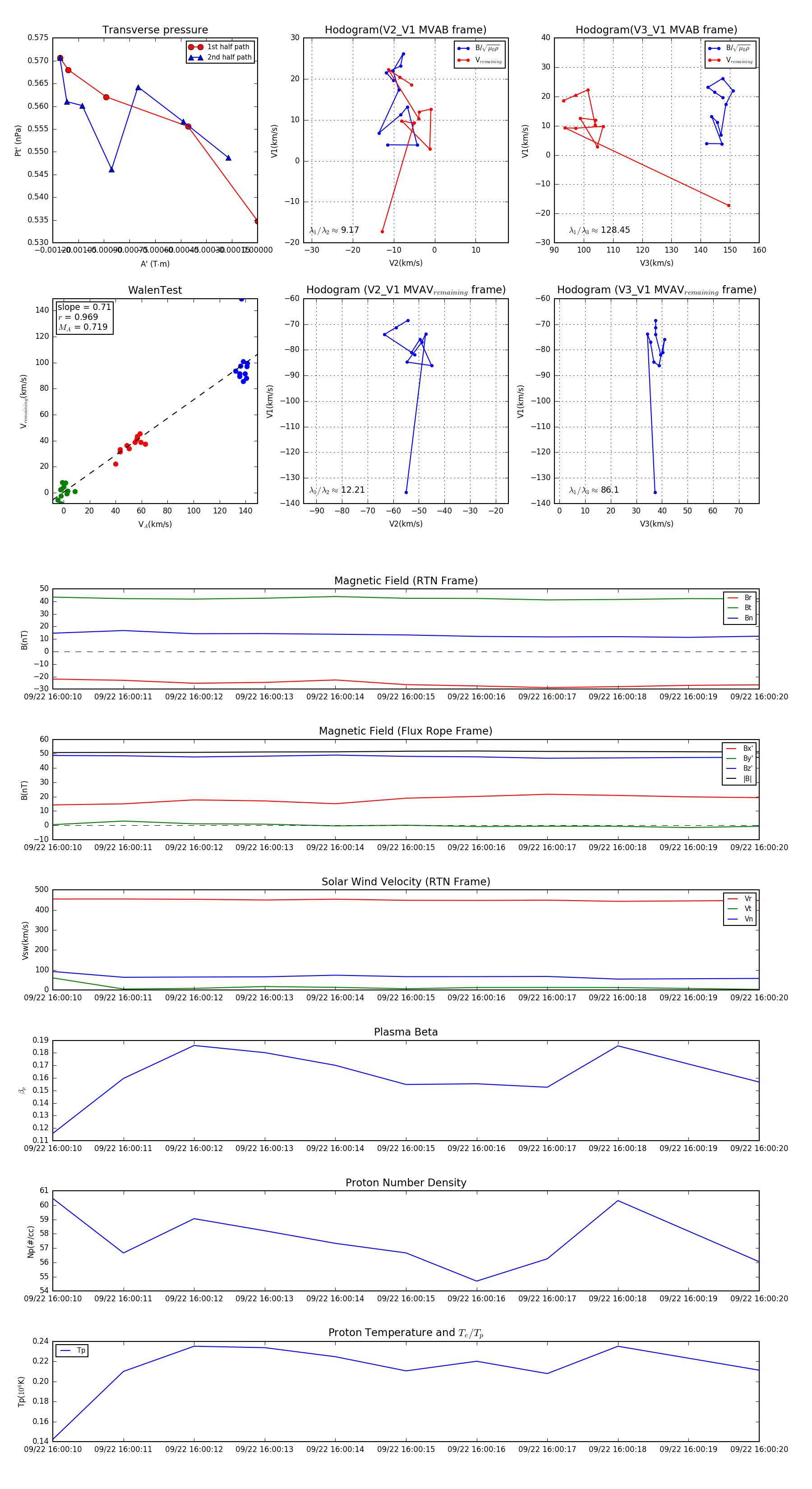
Flux Rope in 2023

Flux Rope Event 2023-09-22 16:00:10 ~ 2023-09-22 16:00:20 (11 seconds)


plot