HOME   LIST
‹–   –›

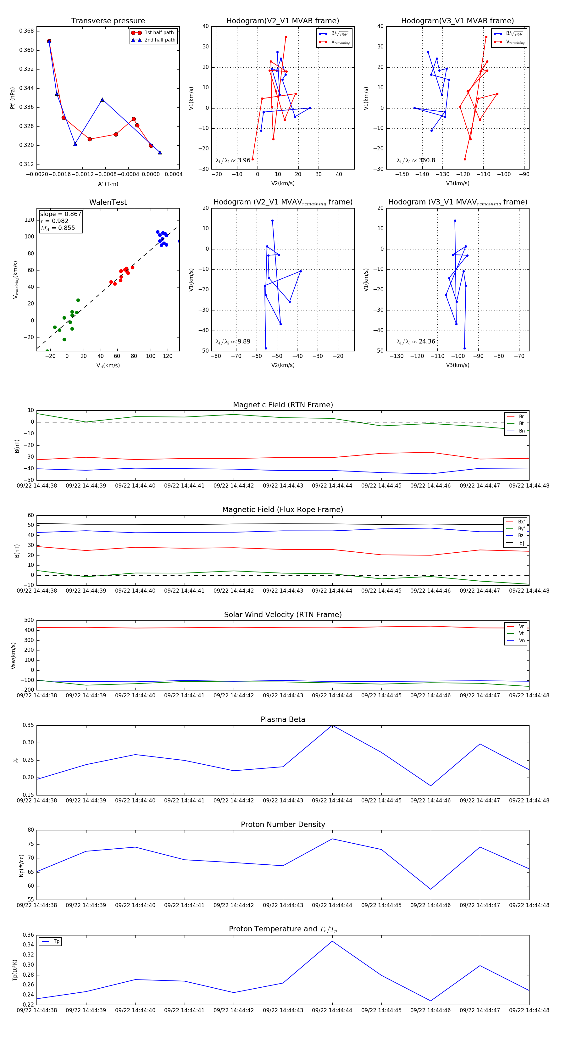
Flux Rope in 2023

Flux Rope Event 2023-09-22 14:44:38 ~ 2023-09-22 14:44:48 (11 seconds)


plot