HOME   LIST
‹–   –›

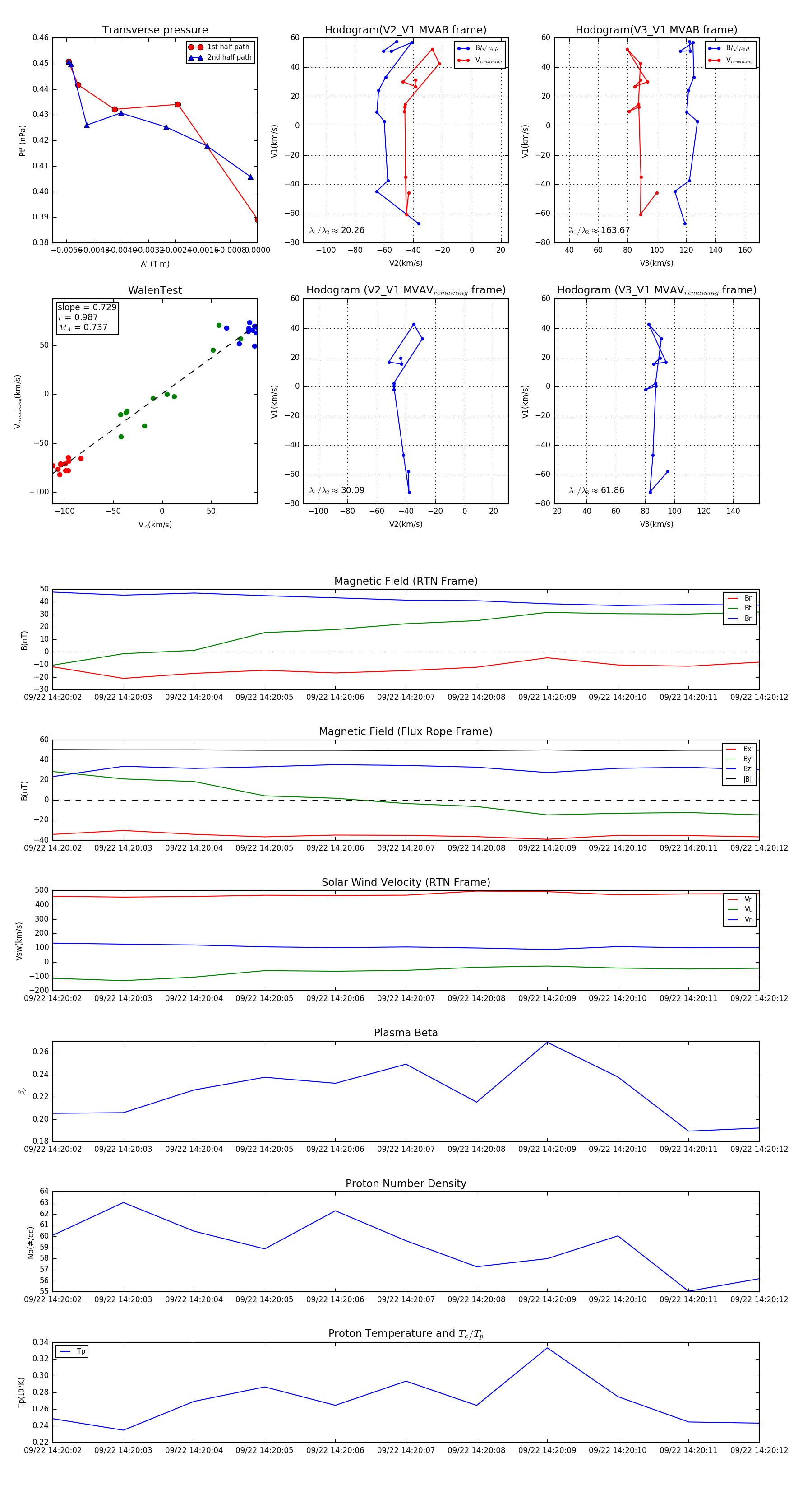
Flux Rope in 2023

Flux Rope Event 2023-09-22 14:20:02 ~ 2023-09-22 14:20:12 (11 seconds)


plot