HOME   LIST
‹–   –›

Flux Rope in 2023

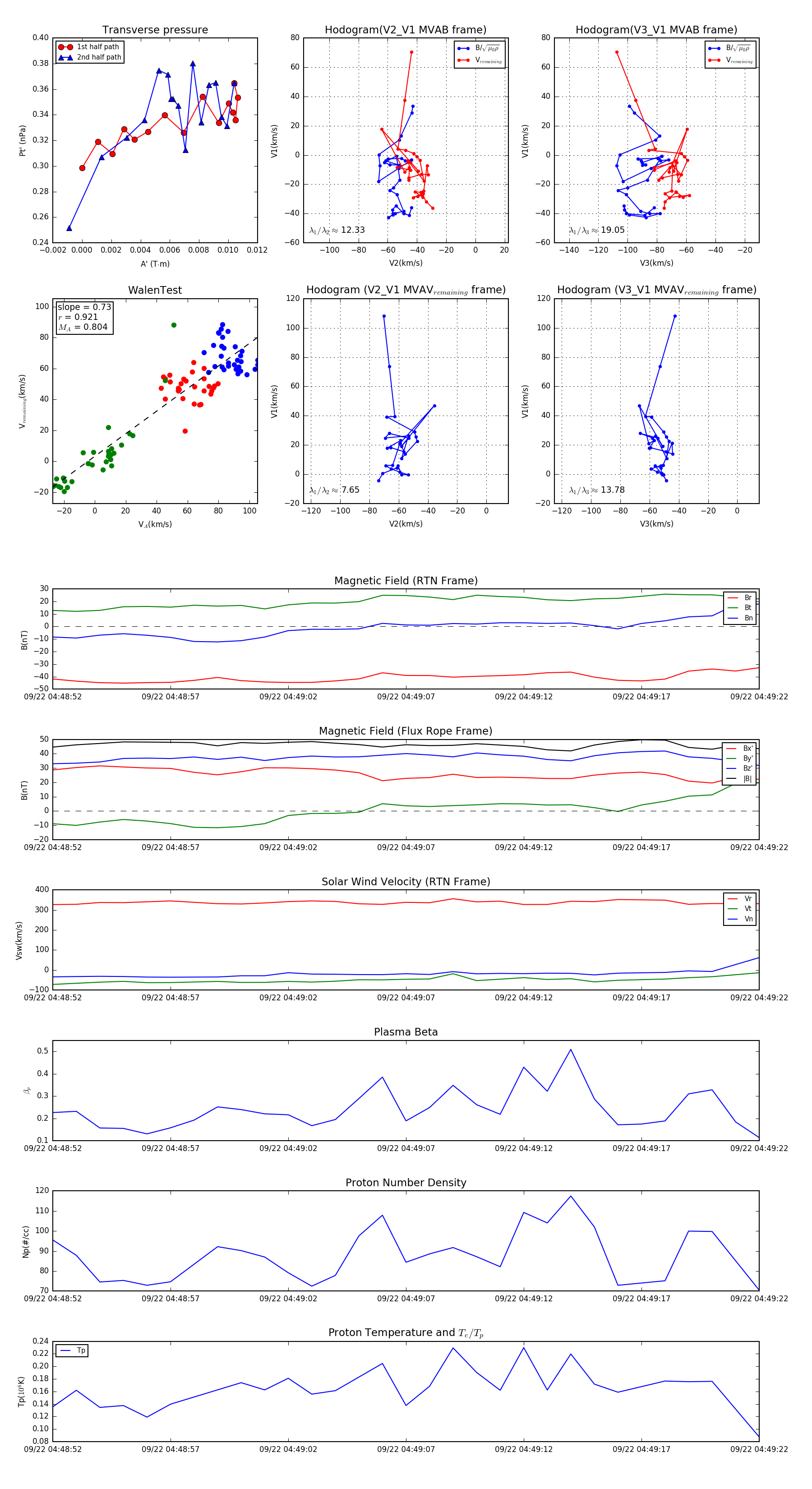
Flux Rope Event 2023-09-22 04:48:52 ~ 2023-09-22 04:49:22 (31 seconds)


plot