HOME   LIST
‹–   –›

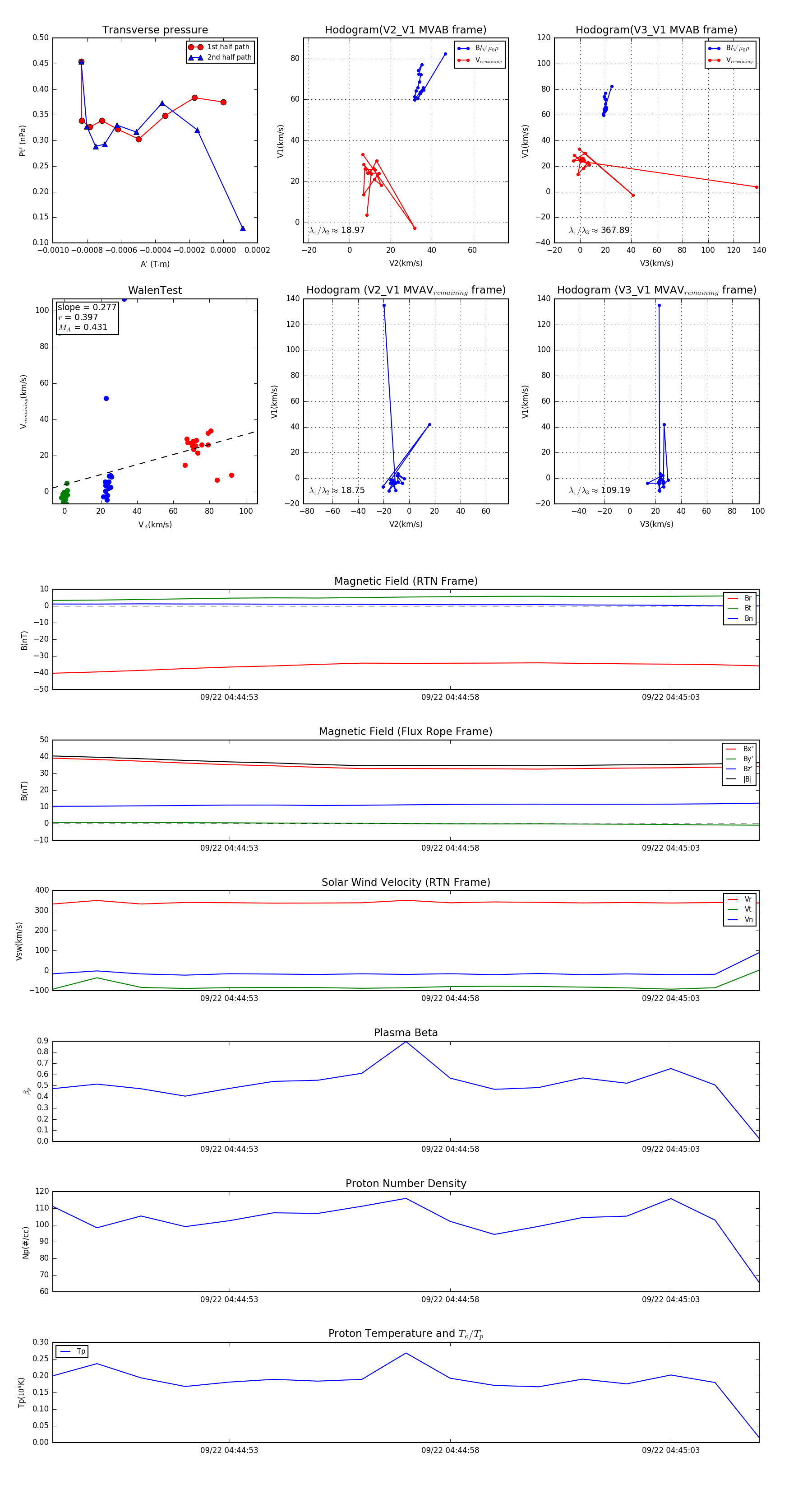
Flux Rope in 2023

Flux Rope Event 2023-09-22 04:44:49 ~ 2023-09-22 04:45:05 (17 seconds)


plot