HOME   LIST
‹–   –›

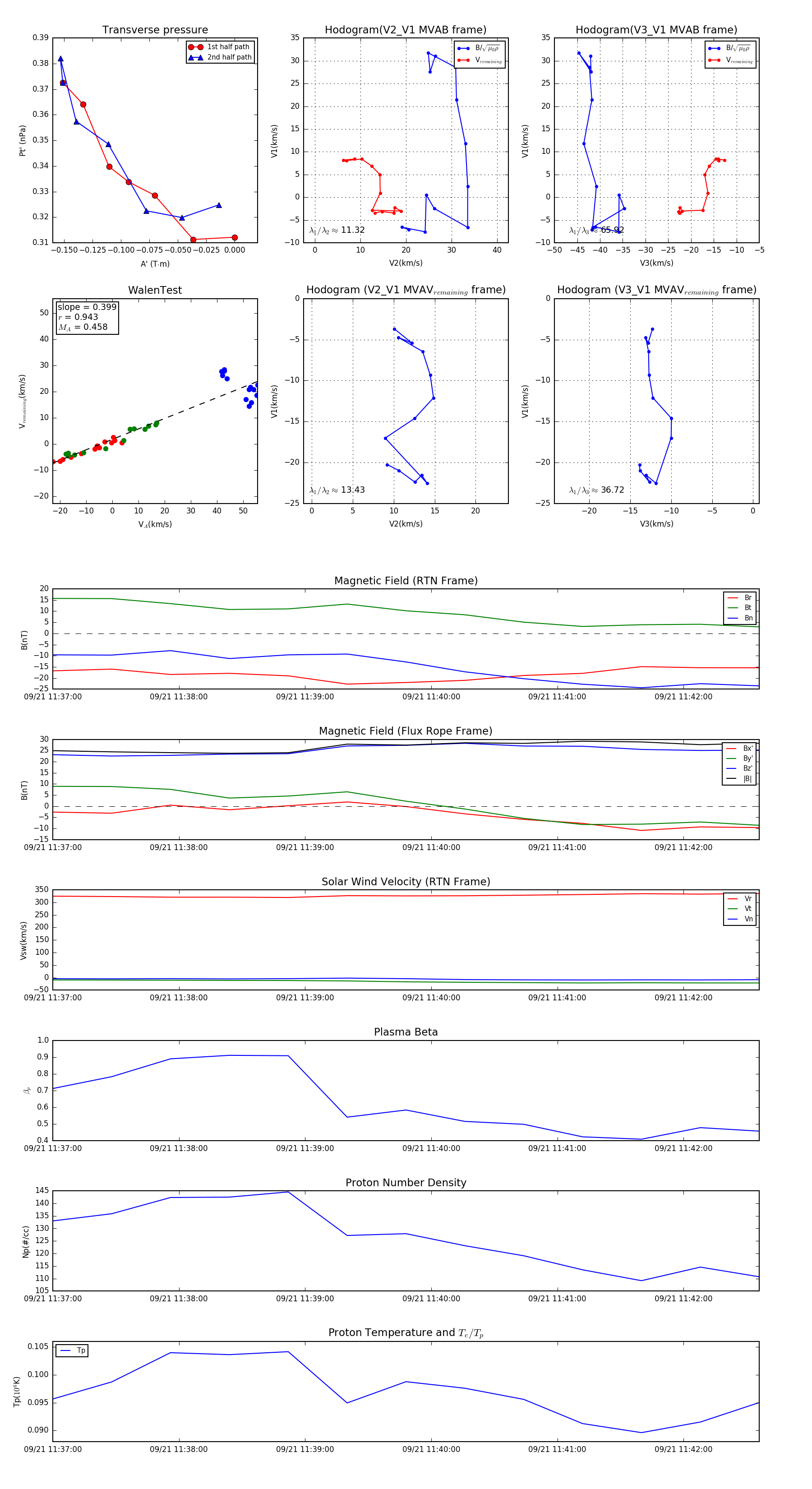
Flux Rope in 2023

Flux Rope Event 2023-09-21 11:37:00 ~ 2023-09-21 11:42:36 (337 seconds)


plot