HOME   LIST
‹–   –›

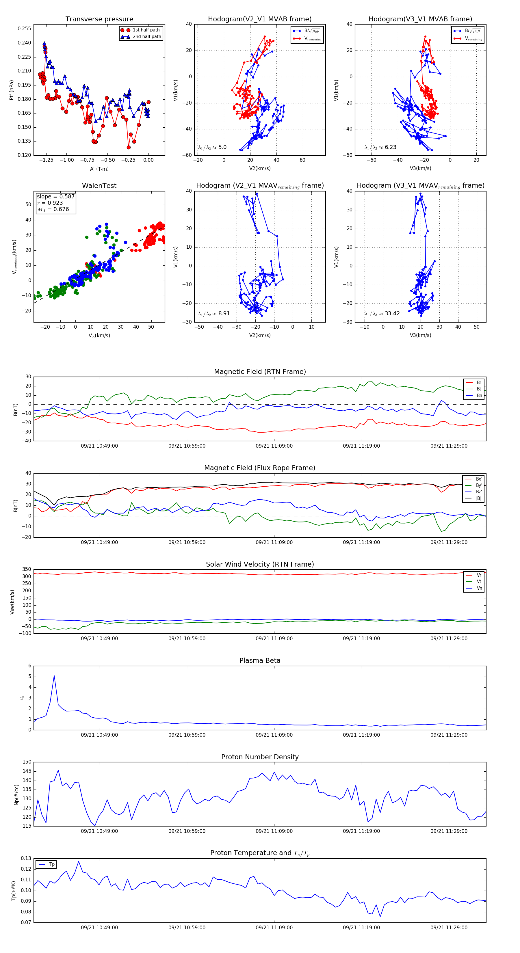
Flux Rope in 2023

Flux Rope Event 2023-09-21 10:41:28 ~ 2023-09-21 11:33:16 (3109 seconds)


plot