HOME   LIST
‹–   –›

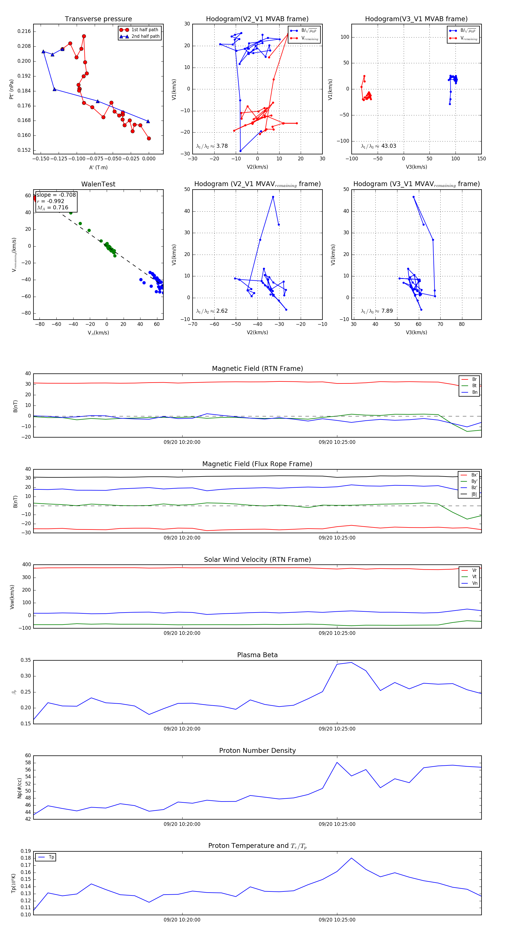
Flux Rope in 2023

Flux Rope Event 2023-09-20 10:15:12 ~ 2023-09-20 10:29:40 (869 seconds)


plot