HOME   LIST
‹–   –›

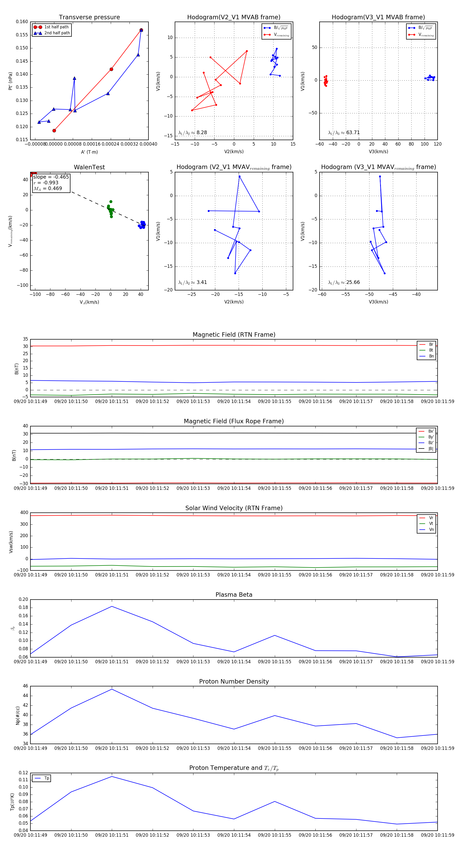
Flux Rope in 2023

Flux Rope Event 2023-09-20 10:11:49 ~ 2023-09-20 10:11:59 (11 seconds)


plot