HOME   LIST
‹–   –›

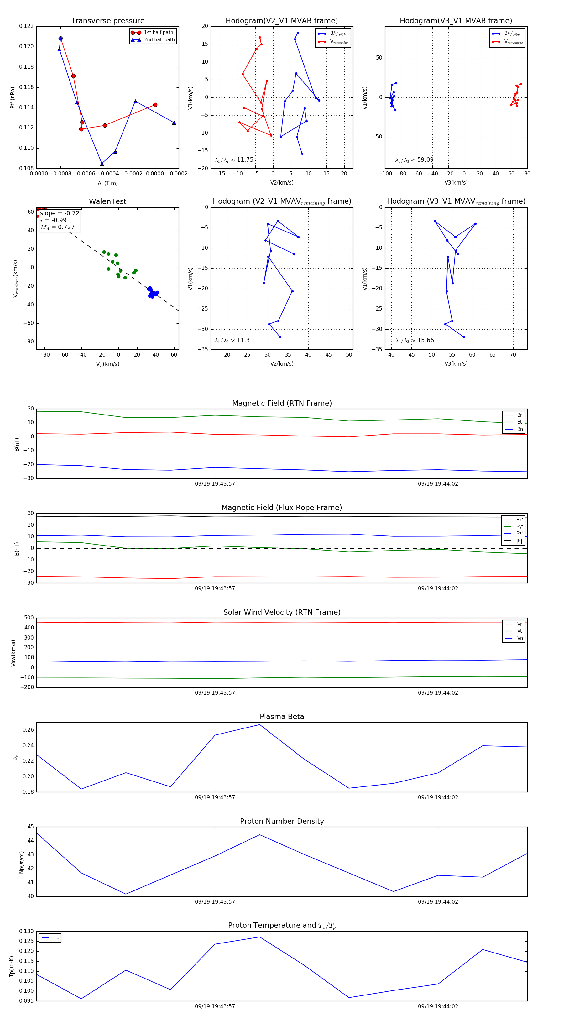
Flux Rope in 2023

Flux Rope Event 2023-09-19 19:43:53 ~ 2023-09-19 19:44:04 (12 seconds)


plot