HOME   LIST
‹–   –›

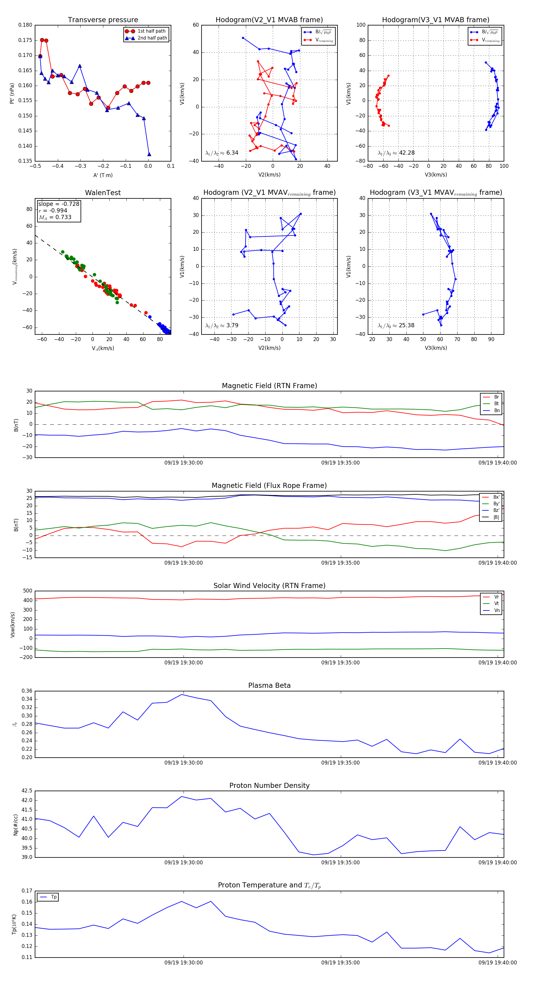
Flux Rope in 2023

Flux Rope Event 2023-09-19 19:25:16 ~ 2023-09-19 19:40:12 (897 seconds)


plot