HOME   LIST
‹–   –›

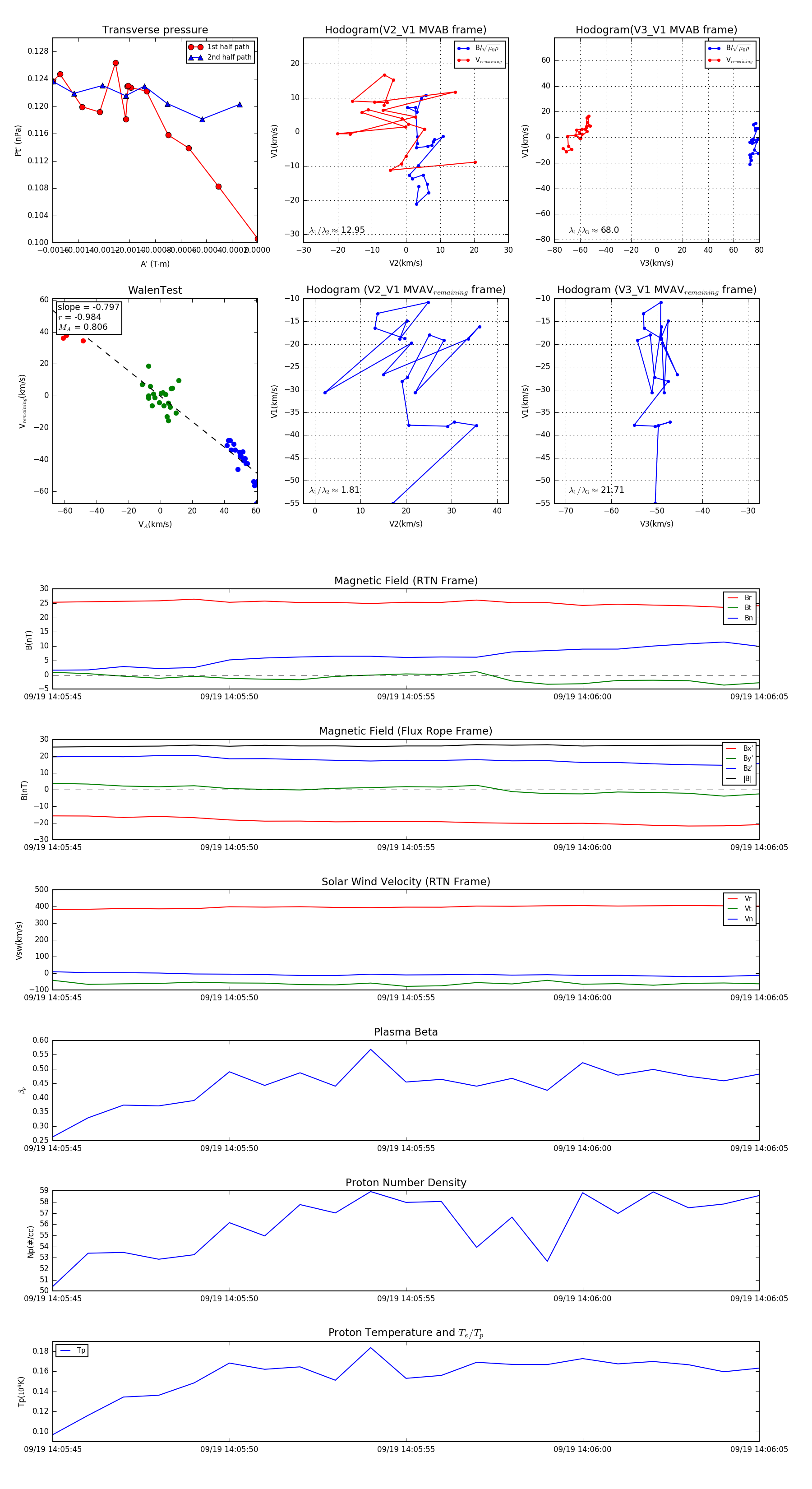
Flux Rope in 2023

Flux Rope Event 2023-09-19 14:05:45 ~ 2023-09-19 14:06:05 (21 seconds)


plot