HOME   LIST
‹–   –›

Flux Rope in 2023

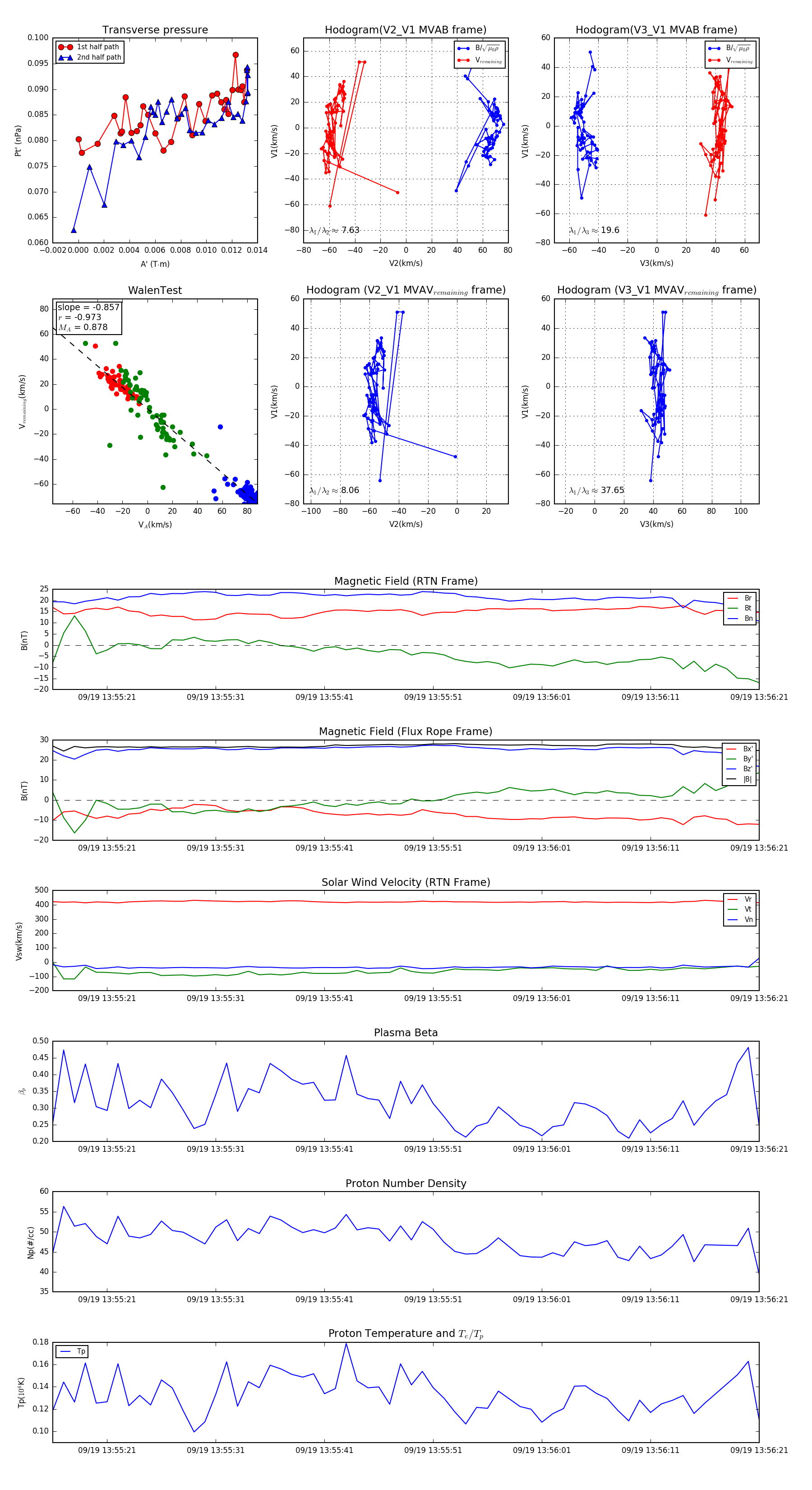
Flux Rope Event 2023-09-19 13:55:16 ~ 2023-09-19 13:56:21 (66 seconds)


plot