HOME   LIST
‹–   –›

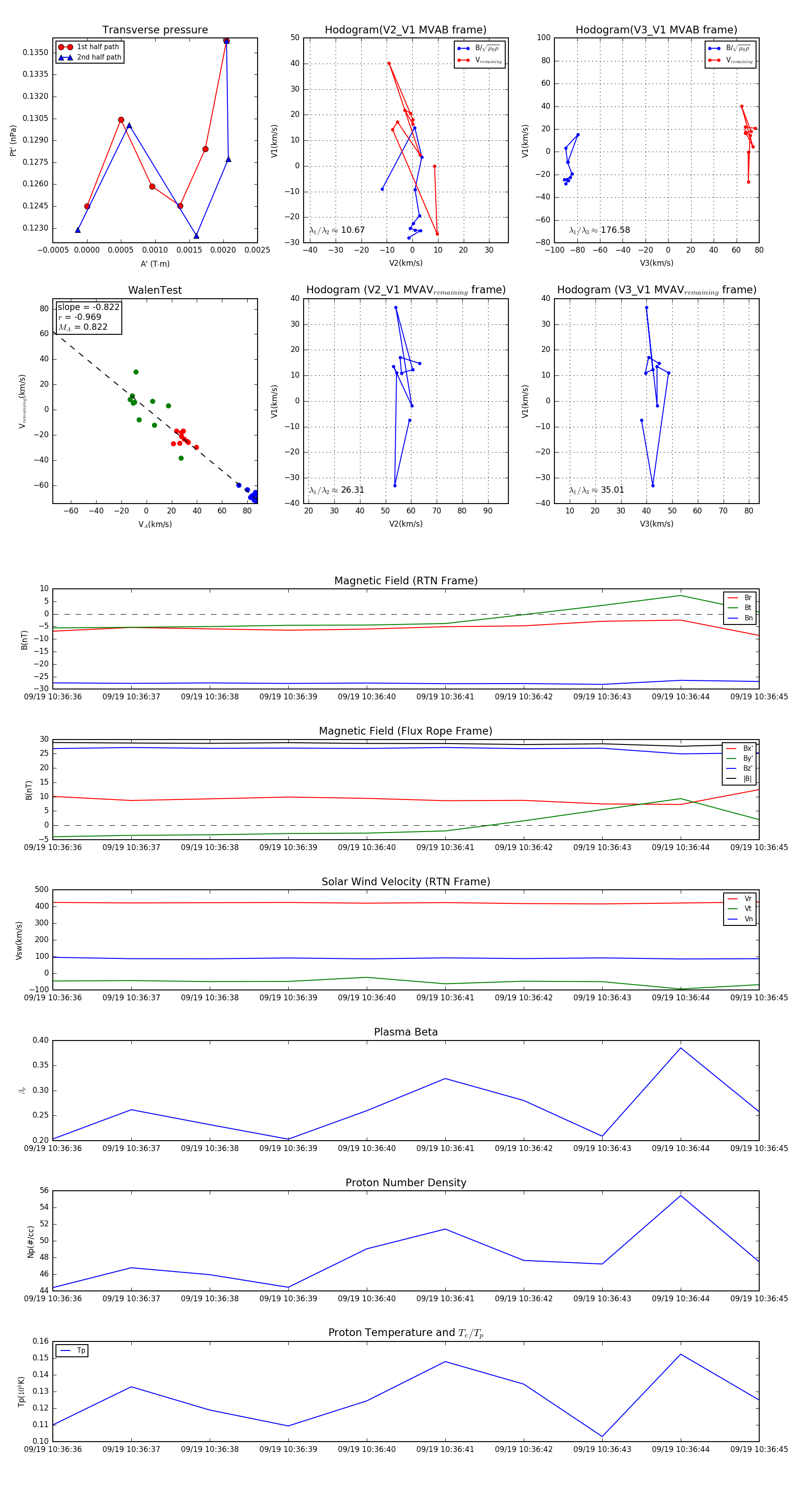
Flux Rope in 2023

Flux Rope Event 2023-09-19 10:36:36 ~ 2023-09-19 10:36:45 (10 seconds)


plot