HOME   LIST
‹–   –›

Flux Rope in 2023

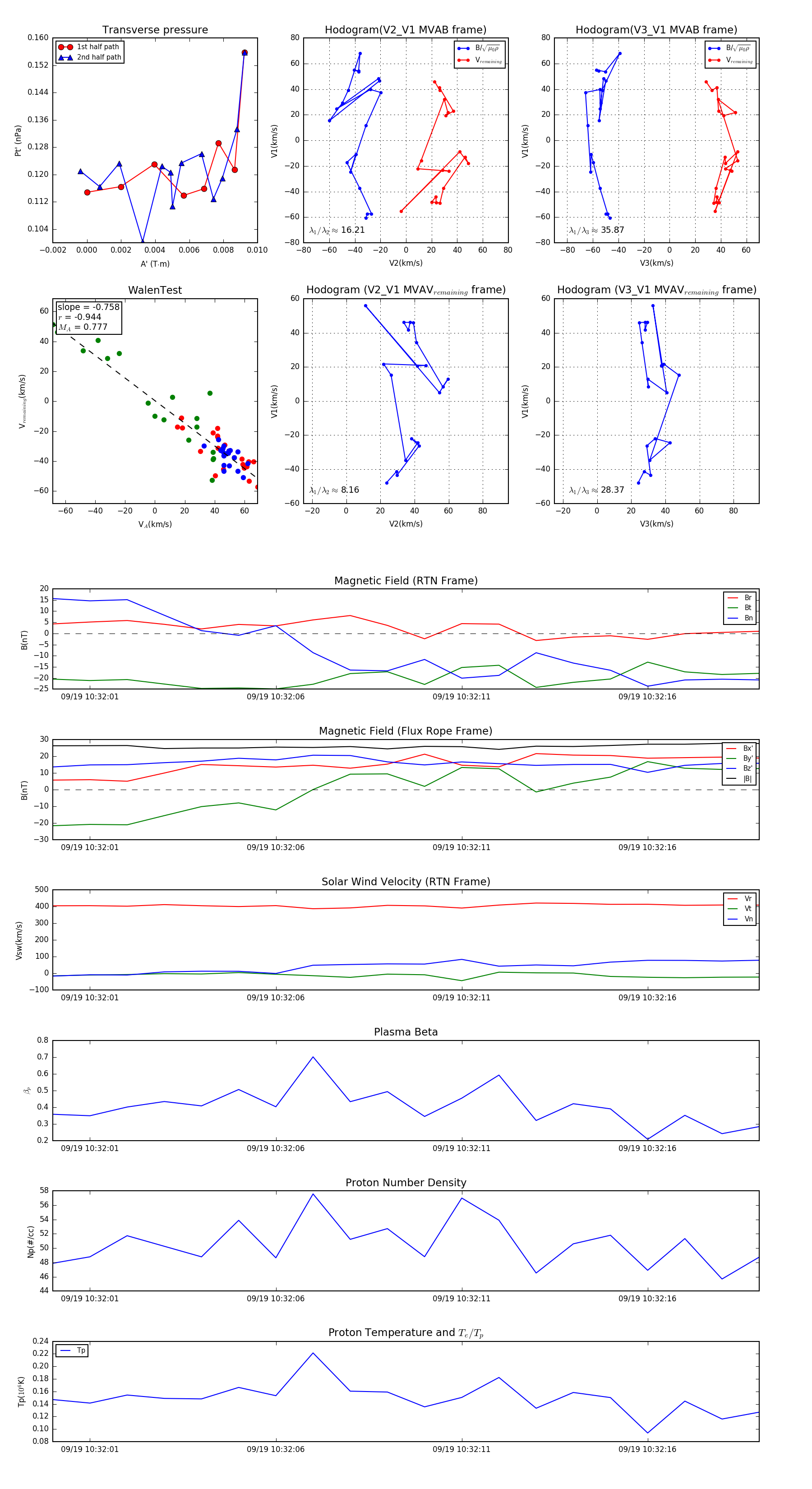
Flux Rope Event 2023-09-19 10:32:00 ~ 2023-09-19 10:32:19 (20 seconds)


plot